??交流變頻速以其節能顯著、保護完善、控制性能好、過載能力強、使用維護方便等特點,迅速發展起來,已成為電動機調速的主潮流。變頻調速在我國已進入推廣應用階段。然而由于認識上的局限,人們在?VVVF(變頻變壓)變頻器的實際應用中還存在許多錯誤。怎樣結合生產工藝要求正確使用變頻器并使其充分發揮效益,已成人們關注的焦點。現結合工程應用中的故障實例,對變頻器在應用中普遍存在的問題進行分析。
一、故障實例
1、誤操作故障
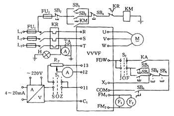
山東鋁業公司水泥廠?7#水泥回轉窯篦式冷卻機設計選用兩臺Y250M-830kW電動機分別傳動兩級篦床,變頻調速控制,其控制原理如圖1所示。
????圖中VVVF是日產富士FRNO37P7-4EX57kVA通用變頻頻器,裝于低壓配電室內,其電源接觸器及運轉命令上冷卻機現場和控制室兩地操作,KA?是篦冷機與破碎機聯鎖觸點。變頻器系統試車時,因工藝需要,操作人員在主控室操作SB4斷開變頻器電源接觸器KM,使處于集中控制的篦冷機停車。
????重新開車時,兩臺變頻器均進入OH2(外部故障)閉鎖狀態,故障歷史查詢顯示OH2和LU(低電壓),檢查端子THR隨聯接良好,電源電壓正常,按?RESET鍵復位無效,測量主電路直流電壓為518V。經分析故障前篦冷機工作于集中控制狀態,參與系統聯鎖,操作員停變頻器電源實現停車時,計算機進行內部數據讀操作并獲取正轉指令,但此時主回路直流電壓尚未建立,CPU檢測后封鎖輸出,發出OH2故障信號,因此,導致故障的真正原因是錯誤操作,而非現場技術人員認為的由電源接觸器頻繁起動變頻器所致。
????故障原因明確以后,針對現場情況規定了操作程序,開停車使用控制室內的S2(集中控制時)或SB5、SB6開停車按鈕,將集中控制室內變頻器電源接觸器控制按鈕SB3、SB4用膠帶貼封,僅當停機檢修時啟用,以避免誤操作現象出現,系統運行正常。?
????
????圖?1
2、使用條件造成的故障
一家油田某采區所用的九臺變頻器在短期內燒毀三臺,故障都是變頻器控制的變壓器燒毀導致主板等部件損壞。據了解,該地區電網電壓有時高達?480V,遠超過手冊規定的+10%的電壓上限,使絕緣裕度較小的控制變壓器燒毀。這是一個變頻器用于嚴重過壓條件下而損壞的曲型事例。
????因此,使用變頻器時,應對使用現場的電網質量、環境溫度、粉塵、干擾等條件認真調查,外部條件不能滿足要求時應采取有效措施加以解決。
泵站司機安全風險管控崗位風險告知卡
主要機具防護措施
防機械傷害措施
提升機的安裝、拆除安全技術措施
塔機機安裝、拆除的安全技術措施
加工廠制冷機房較大危險因素防范措施
基于BIM技術的ALC板材精準暗開槽施工…
一種大型劇院舞臺大翻板設備安裝施工…
工廠安全隱患及預防措施
安全生產事故隱患預防措施
設備維修安全注意事項
車間崗位安全風險點及控制措施
金屬切削機械操作安全技術
叉車安全使用注意事項
機械加工廠里常見的安全隱患及預防措施
電流對人體的危害