1 總則
1.1 編制目的
為有效應對我市城市公共汽電車突發事件,最大限度地減少突發事件可能造成的影響和損失,保護人民生命財產安全,保障、恢復城市公共交通運輸秩序,編制本預案。
1.2 編制依據
《中華人民共和國突發事件應對法》《中華人民共和國道路交通安全法》《中華人民共和國安全生產法》《中華人民共和國道路交通安全法實施條例》《生產安全事故應急條例》《生產安全事故報告和調查處理條例》《城市公共汽車和電車客運管理規定》《山西省突發事件應對條例》《山西省城市公共客運條例》《山西省實施〈中華人民共和國道路交通安全法〉辦法》《山西省突發事件應急預案管理辦法》《山西省城市公共交通運輸突發事件應急預案》《呂梁市突發事件應急預案管理辦法》《呂梁市突發事件總體應急預案》等。
1.3 適用范圍
本預案適用于我市行政區域內的城市公共汽電車線路發生的城市公共交通運輸突發事件的應急處置工作。
城市公共交通運輸突發事件(以下簡稱公交突發事件)是指因自然災害、人為因素或設施設備故障等突然發生,已經或可能造成城市公共汽電車客運服務中斷、人員傷亡、財產損失等危及公共安全的緊急事件。
1.4 工作原則
堅持統一領導、分級負責,屬地為主、部門協作,預防為主、防應結合,以人為本、減少危害,快速反應、科學處置的原則。
1.5 事件分級
按照嚴重程度和影響范圍,公交突發事件分為特別重大、重大、較大和一般4個等級(事件分級標準見附件4)。
2 組織指揮體系
全市公交突發事件組織指揮體系由市、縣兩級公交突發事件應急指揮機構及其辦公室組成。市級公交突發事件應急指揮機構為市交通事故應急指揮部(以下簡稱市指揮部)
2.1 市指揮部
指 揮 長:分管交通運輸工作的副市長
副指揮長:市政府協管副秘書長,市交通運輸局、市應急管理局、市公安局交警支隊、市消防救援支隊主要負責人。
成員單位:市委宣傳部、市公安局、市發改委、市交通局、呂梁公路分局、市公安局交警支隊、市應急局、市工信局、市財政局、市城市管理局、市行政審批局、市衛健委、市民政局、市文旅局、市氣象局、市紅十字會、呂梁銀保監分局、市消防救援支隊、武警呂梁支隊、中國移動呂梁分公司、中國聯通呂梁分公司、中國電信呂梁分公司。
市指揮部下設辦公室。辦公室設在市交通運輸局,辦公室主任由市交通運輸局主要負責人兼任。市指揮機構及職責見附件2。
2.2 分級應對
市、縣兩級指揮部分別負責應對較大、一般公交突發事件。一般公交突發事件應急工作涉及兩個縣級行政區域的,由對事發企業有屬地安全監管責任的縣級指揮部負責指揮,市指揮部予以協調。
2.3 現場指揮部
負責公交突發事件處置的人民政府視情成立現場指揮部,負責組織現場指揮工作。上級成立現場指揮部時,下級指揮部納入上級指揮部并配合做好應急處置工作。市現場指揮部設置如下:
指 揮 長:分管交通運輸工作的副市長。
副指揮長:市政府協管副秘書長,市交通運輸局、市應急管理局、市公安局交警支隊主要負責人,市公安局常務副局長,市消防救援支隊支隊長,事發地縣(市、區)長。
市現場指揮部下設綜合協調組、搶險救援組、醫學救援組、安全保衛組、應急保障組、宣傳報道組等6個工作組.根據現場情況和搶險需要,指揮長可視情調整工作組、成員單位及職責,調集市直其他相關部門和單位參加應急處置工作。工作組組成及職責見附件3。
2.4 專家組
專家組由城市公共汽電車客運服務及管理、城市建設與管理、化工及民爆、交通管理與消防治安、醫學救援、衛生防疫、應急救援、反恐防暴等方面的專家組成,在市指揮部統一領導下開展工作。負責對應急準備以及處置工作提供咨詢和建議,根據需要參加應急行動,并參與事件調查。
3 風險防控
各級交通運輸主管部門要會同相關部門建立公交突發事件風險評估機制,定期對本行政區域內城市公交運營企業可能存在的安全風險進行分析研判,確定重大安全風險清單,開展重點檢查執法,督促和指導城市公交運營企業制定防控方案,落實風險防控措施,整改消除安全隱患。
4 監測與預警
4.1 監測
各級交通運輸主管部門應加強對本行政區域內公共汽電車安全生產情況的日常監測,會同有關部門和單位建立健全定期會商和信息共享機制,對影響或可能影響城市公共汽電車客運的風險信息進行分析研判,對可能造成公交突發事件的信息及時報告同級政府和上級交通運輸主管部門,并指導相關企業做好應急準備。
城市公交運營企業應當建立健全公交突發事件預防監測體系,落實預防及監測機構、人員和職責,明確監測方法與程序,完善信息來源分析、日常數據監測、常規安全隱患排查、風險分析與評估等制度,健全風險防控措施,并及時將監測情況向當地交通運輸主管部門報告。
4.2 預警
各級交通運輸主管部門和相關部門要及時分析研判本行政區域內重大安全風險監測、監控信息。經研判認為可能引發公交突發事件時,及時發布預警信息,通知下級交通運輸主管部門和相關部門及企業采取針對性的預防措施。同時,交通運輸主管部門針對可能發生突發事件的特點、危害程度和發展態勢,指令應急救援隊伍和相關單位進入待命狀態,視情派工作組進行現場督導。
5 應急處置與救援
5.1 信息報告
公交突發事件發生后,事件現場有關人員應當立即向企業負責人報告;企業負責人接到報告后,應當在1小時內向事發地縣級以上交通運輸、公安交管等有關部門報告。情況緊急時,突發事件現場有關人員可以直接向事發地縣級以上交通運輸及有關部門報告。事發地交通運輸及有關部門接到突發事件信息報告后,應當立即按照規定上報。公交突發事件已經或可能涉及相鄰行政區域的,事發地交通運輸和有關部門應當及時通報相鄰區域的有關部門。
市交通運輸局接到突發事件信息報告后,立即上報市政府和上級交通運輸主管部門,跟蹤和續報事件及救援進展情況,根據事件等級和應急處置需要通報市指揮部成員單位。其中,構成較大以上公交突發事件的,按照有關規定報告省政府。
5.2 先期處置
公交突發事件發生后,城市公交運營企業應立即啟動本單位應急響應,在確保安全的前提下采取有效應急措施,組織救援,防止事態擴大。根據突發事件情況及發展態勢,各縣(市、區)政府及交通運輸主管部門應立即啟動相應的應急響應,組織救援。
5.3 應急響應
響應由低到高設定為三級、二級和一級3個等級。公交突發事件發生后,依據響應條件,啟動相應等級的應急響應 (各等級響應條件見附件4)。
5.3.1 三級響應
符合三級響應條件時,由市指揮部辦公室主任啟動三級響應,立即派出工作組趕赴現場,指導、協調救援工作,做好擴大響應的準備。
5.3.2 二級響應
符合二級響應條件時,市指揮部辦公室主任向指揮長報告,由指揮長啟動二級響應。重點做好以下工作:
(1)市指揮部辦公室通知有關成員單位負責人等相關人員立即趕赴現場。組織、指揮、協調有關救援力量參加救援工作。
(2)成立市現場指揮部及其工作組,了解先期處置情況,組織專家組開展情況會商,分析研判事件現狀及發展態勢,研究制定事件救援方案,指揮各組迅速開展行動。
(3)有組織、有秩序地迅速引導現場人員撤離事發地點,疏散受影響的城市公共汽電車乘客;維護疏導事發地周邊交通秩序,對事發現場及周邊環境進行保護和警戒,維護治安秩序。
(4)根據疏散乘客數量和事發地城市公共交通線路運行方向,調整公交線網和客運組織,積極調配其他車輛,做好乘客的轉運工作。
(5)指揮、協調應急救援隊伍和醫療救治單位積極搶救遇險人員、救治受傷人員;組織相關專業技術力量,開展設施設備等搶修作業,及時控制危險源,排除事故隱患。
(6)根據突發事件發展態勢和救援需要,協調增派救援力量。
(7)做好交通、醫療衛生、通信、氣象、生活物資等應急保障工作。
(8)做好公交突發事件以及處置情況的新聞報道工作,主動、及時、準確、客觀地向社會持續發布突發事件和應對工作信息,回應社會關切,澄清不實信息,做好輿情監測和輿論引導工作。
(9)按照上級工作組指導意見,落實相應工作。必要時請求省級相關部門給予支持。
(10)認真貫徹落實上級領導同志指示批示精神及省交通運輸廳、市委、市政府工作要求,并及時向事發地傳達。
5.3.3 一級響應
符合一級響應條件時,指揮長向市應急救援總指揮部總指揮報告,建議總指揮啟動一級響應,進一步加強現場指揮部力量,在做好二級響應重點工作基礎上,認真落實上級工作組指導意見。
5.4 響應調整
市指揮部或市指揮部辦公室依據事件情況變化,結合救援實際調整響應級別。
5.5 響應終止
當響應條件消除,應急處置工作基本完成,經市現場指揮部確認,一級、二級響應由市現場指揮部指揮長宣布響應結束;三級響應由市指揮部辦公室主任決定響應結束。
6 后期處置
6.1 善后處置
事件善后處置工作由事發地縣(市、區)人民政府負責組織,包括受害及受影響人員安置、慰問、后續醫療救治、賠(補)償,征用物資和搶險救援費用補償,恢復和重建,污染物收集、清理與處理等事項,盡快消除事件影響,恢復正常秩序,確保社會穩定。事發地交通運輸主管部門應配合相關部門及時組織救災物資、生活必需品和社會捐贈物品的運送,保障群眾基本生活。
6.2 調查評估
按照事件等級和有關規定,各級人民政府相應成立事件調查組,及時對公交突發事件發生經過、原因、類別、性質、人員傷亡情況及直接經濟損失、教訓、責任進行調查,提出防范措施。
各級指揮部辦公室及時分析事件發生、搶險救援情況和應吸取的教訓,提出改進措施,形成應急處置評估報告,并按有關規定上報。
7 應急保障
7.1 通信保障
建立和完善以市指揮部為核心的通信系統和保障制度,相關部門明確通信方式,保證應急響應期間指揮機構與市人民政府、縣級指揮部、城市公交運營企業和專家組通信聯絡的需要。應急響應通信能力不足時,由電信運營企業采取緊急措施給予支持。
7.2 物資保障
各縣(市、區)人民政府及市、縣相關部門要制定緊急情況下公共汽電車搶險設備、物資儲備和調配方案,報上級指揮部和相關部門備案。
7.3 隊伍保障
應急指揮機構、交通運輸主管部門及城市公交運營企業應加強應急隊伍建設,建立應急救援隊伍信息庫,有計劃定期組織培訓和演練,不斷提高素質能力和技術水平。
7.4 資金保障
公交突發事件應急資金按分級負擔的原則,由各級財政部門納入財政預算。
8 附則
8.1 宣傳、培訓和演練
各級交通運輸主管部門要通過多種方式開展城市公共汽電車客運安全應急知識宣傳,不斷提高公眾的安全意識和自救互救能力。將應急教育培訓納入日常管理工作,相關應急保障人員每2年至少接受一次培訓,并依據培訓記錄,對應急人員實施動態管理。縣級指揮部辦公室要結合所轄區域實際,有計劃、有重點地組織應急演練,每年組織演練不少于一次。應急演練結束后,演練組織單位應當及時進行演練評估。
8.2 預案管理
市指揮部辦公室根據實際情況和相關規定及時組織評估,符合修訂情形的,要及時組織預案修訂。
8.3 預案解釋
本預案由市交通運輸局負責解釋。
8.4 實施時間
本預案自發布之日起實施。
8.5 名詞解釋
本預案所指的城市公共交通運輸是指以公共汽車、無軌電車為乘客運載工具沿固定線路(包括城市市區內、城市市區與郊區間、不同城市市區間等線路)按班次運行的城市客運方式,不包括城市軌道交通、出租汽車客運、長途客運、旅游客運、農村客運、公共自行車等。
附件:1.呂梁市城市公共交通運輸突發事件應急響應流程圖
??????2.呂梁市城市公共交通運輸突發事件應急指揮機構組成及職責
??????3.呂梁市城市公共交通運輸突發事件現場指揮部工作組組成及職責
??????4.呂梁市城市公共交通運輸突發事件分級及響應







呂梁市水上搜救應急預案
1 總則
1.1 編制目的
為建立健全呂梁市水上搜救應急響應機制,迅速、有序、高效組織水上突發事件的應急處置工作,救援遇險人員,控制水上突發事件擴展,最大程度減少水上突發事件造成的人員傷亡和財產損失,制定本預案。
1.2 工作原則
以人為本、統一領導,依法應對、預防為主,屬地為主、分級響應,快速反應、協調聯動。
1.3 編制依據
《中華人民共和國突發事件應對法》《中華人民共和國安全生產法》《中華人民共和國內河交通安全管理條例》《山西省突發事件應對條例》《山西省安全生產條例》《山西省水路交通管理條例》《水上交通事故統計辦法》《山西省水上搜救應急預案》《呂梁市突發事件應急預案管理辦法》《呂梁市突發事件總體應急預案》等。
1.4 適用范圍
本預案適應于呂梁市行政區域內發生的水上突發事件的應急反應行動,以及發生在我市行政區域以外水域,可能威脅、影響到行政區域之內安全的水上突發事件的應急反應行動。
2 呂梁市水上搜救指揮體系
全市水上搜救應急指揮體系由市、縣兩級指揮部及其辦公室組成。
2.1 市水上搜救指揮部(以下簡稱市指揮部)
指 揮 長:市政府分管交通運輸工作的副市長
副指揮長:市政府協管副秘書長,市交通局局長、市應急局局長、市公安局常務副局長,市消防救援支隊支隊長、市公安局交警支隊支隊長。
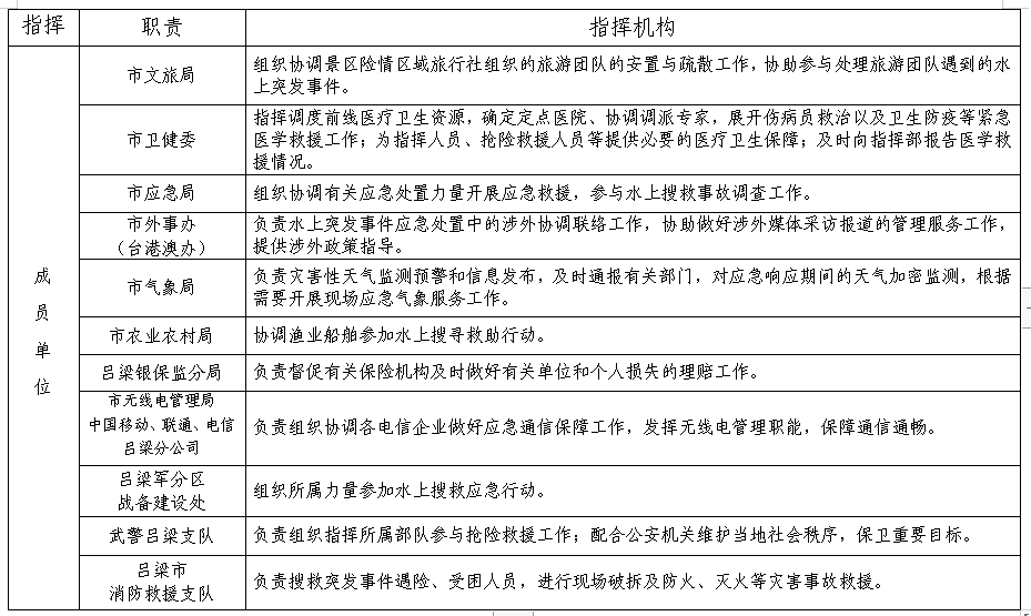
成員單位:市委宣傳部、市交通局、市外事辦(臺港澳辦)、市發改委、市行政審批局、市公安局、市民政局、市財政局、市規劃和自然資源局、市生態環境局、市水利局、市農業農村局、市文旅局、市衛健委、市應急局、市氣象局、呂梁銀保監分局、市無線電管理局、移動呂梁分公司、聯通呂梁分公司、電信呂梁分公司、呂梁軍分區戰備建設處、武警呂梁支隊、呂梁市消防救援支隊等。
市指揮部辦公室設在市交通運輸局,辦公室主任由市交通運輸局局長兼任。市指揮部及其辦公室、成員單位的職責詳見附件2。
縣級人民政府設立相應的水上搜救指揮部及其辦公室,負責組織、協調和指導本行政區域水上搜救工作。
2.2 分級應對
市、縣指揮部分別負責應對較大以上、一般以上突發事件。上級成立現場指揮部時,下級指揮部應納入上級指揮部并移交指揮權,繼續配合做好應急處置工作。
發生水上交通突發事件后,各級政府視情啟動應急響應。符合一級、二級響應條件的水上突發事件由市指揮部組織應對,符合三級響應條件的水上突發事件由事發地縣(市、區)指揮部組織應對。
跨黃河區域和跨市級區域的水上突發事件應對工作,由上一級指揮部組織協調有關工作;我市跨縣級行政區域的水上突發事件應對工作由市指揮部組織協調有關工作。
2.3 現場指揮部
發生水上突發事件后,各級政府視情成立水上搜救現場指揮部(以下簡稱“現場指揮部”)。市現場指揮部設置如下:
指 揮 長:市政府分管交通運輸工作的副市長
副指揮長:市政府協管副秘書長,市交通局局長、市公安局常務副局長、市應急局局長,市消防救援支隊支隊長、市公安局交警支隊支隊長,事發地縣(市、區)長。
現場指揮部下設綜合協調組、搶險搜救組、應急保障組、醫療救護組、社會穩定組、應急監測組、新聞報道組、善后工作組等8個工作組,指揮長可視情調整工作組、組成單位及職責,調集市其他相關部門和單位參加水上搜救工作。
2.3.1 綜合協調組
組 長:市交通局主要負責人
成員單位:市公安局、市交通局,事發地縣(市、區)政府及相關部門。
主要職責:收集、匯總、報送突發事件和搜救動態信息,承辦文電、會務工作;協調、服務、督辦各級工作落實;完成現場指揮部交辦的其他任務。
2.3.2 搶險搜救組
組 長:市交通局分管負責人
成員單位:市交通局、市應急局、市生態環境局、市水利局、市農業農村局、市文旅局、呂梁軍分區戰備建設處、武警呂梁支隊、市消防救援支隊,事發地縣(市、區)政府及相關部門。
主要職責:負責組織有關專家、人員制定水上交通事故救援方案;協調應急及社會力量開展遇險人員的搜救;維持水上交通秩序;組織控制危險源、消除隱患,防止次生災害事故發生;提供有關事故現場信息。
2.3.3 應急保障組
組 長:事發地縣(市、區)長
成員單位:市發改委、市民政局、市財政局、市交通局、市外事辦(臺港澳辦)、市應急局、市氣象局、市無線電管理局、移動呂梁分公司、聯通呂梁分公司、電信呂梁分公司,事發地縣(市、區)政府及相關部門。
主要職責:負責應急救援物資、應急救援車輛、救援人員保障和氣象預報、空中運輸、道路運輸、通信保障、經費保障、生活保障等工作;負責涉外協調聯絡工作。
2.3.4 醫療救護組
組 長:市衛健委主要負責人
成員單位:市衛健委、市交通局,事發地縣(市、區)政府及有關部門。
主要職責:負責指揮調度醫療衛生力量,確定定點醫院,負責水上突發事件傷病員現場急救、轉運、救治和疾病防控、衛生監督等工作;及時向現場指揮部報告人員傷亡和傷病員醫療救治信息。
2.3.5 社會穩定組
組 長:市公安局副局長
成員單位:市公安局、武警呂梁支隊,事發地縣(市、區)政府及相關部門。
主要職責:負責設置水上突發事件現場安全警戒線;維護現場治安;依法打擊違法犯罪活動;維護事故現場周邊地區道路交通秩序,實施公路交通管制和交通疏導,保障救援道路暢通。
2.3.6 應急監測組
組 長:市交通局分管負責人
成員單位:市規劃和自然資源局、市生態環境局、市水利局、市農業農村局,事發地縣(市、區)政府及相關部門。
主要職責:開展水上突發事件的地質災害成因調查工作和監測;開展事故現場及周邊環境及水情監測,提供相關信息及防控建議,為事故應急救援處置提供技術支持,防止發生次生災害。
2.3.7 新聞報道組
組 長:市委宣傳部副部長
成員單位:市委宣傳部,事發地縣(市、區)政府及宣傳部門。
主要職責:根據水上搜救應急指揮部發布的權威信息,組織協調新聞媒體做好水上搜救應急處置的宣傳報道,加強輿情搜集分析,積極引導輿論。
2.3.8 善后工作組
組 長:事發地縣(市、區)長
成員單位:市民政局、市財政局、呂梁銀保監分局,事發地縣(市、區)政府及相關部門。
主要職責:做好家屬安撫、傷亡賠償和應急補償、恢復工作,處置其他有關善后事宜。
3 風險防控
各級交通運輸部門會同相關部門依法對水上交通可能存在的安全風險進行分析研判,建立風險評估機制,確定重大安全風險清單,開展重點檢查執法,督促和指導水上運營企業制定防控方案,落實風險防控措施,整改消除安全隱患。
4 監測預警
4.1 監測
各縣(市、區)政府及各級氣象、水利、農業農村、自然資源、交通運輸等部門要按照早發現、早報告、早處置的原則,加強日常監測,對可能導致水上突發事件發生的災害性天氣、雨水情、險情、災情等進行監測預測,并及時向各部門通報。各部門之間建立水上突發事件的信息獲取及共享機制。
4.2 預警
從事水上運輸的單位、船舶和人員應注意收集預警信息,根據不同預警級別采取相應的防范措施。
各縣(市、區)政府及各級氣象、水利、農業農村、自然資源、交通運輸等部門要及時分析研判重大安全風險監測、監控信息。經研判,認為事故發生的可能性增大或接收到相關災害性天氣、險情、災情等可能引發水上突發事件信息時,應及時發布預警信息,通知下級部門和相關單位及企業采取針對性的預防預控措施.同時,針對可能發生事故的特點、危害程度和發展態勢,指令應急救援隊伍和相關單位進入待命狀態。視情派出工作組進行現場督導,檢查預防性處置措施執行情況,對重大安全風險和隱患排除前或者控制、排除過程中無法保證安全的,責令從危險區域內撤出作業人員,暫時停產或停止使用相關設施、設備。
5 應急處置與救援
5.1 信息報告
水上突發事件發生后,船員及其他工作人員應當按照有關規定及時報告當地交通運輸、水利、農業農村、應急管理等相關部門。
事發地交通運輸、水利、農業農村、應急管理等相關部門接到水上突發事件信息報告后,應立即組織人員進行核查,按規定及時上報事故信息;情況緊急時,可先行電話快報,再進行書面報告,后定期續報;當事件發生顯著變化或取得重大進展時,要及時續報;應急處置結束后,要報綜合情況。
5.2 先期處置
發生水上突發事件后,船員及其他工作人員應當采取有效措 施實施自救,事發單位、事發地縣(市、區)政府及交通運輸、水利、農業農村、應急等相關部門應立即啟動相應的應急響應,按照有關規定報告事故情況,組織事故救援,并采取下列一項或多項應急救援措施,組織救援,防止事故擴大。
(1)迅速掌握事故周圍區域環境情況,標明危險區域、劃定警戒區等現場工作。
(2)組織營救和救治遇險人員,疏散、撤離并妥善安置相關人員。
(3)協調調度應急車輛及必要的后勤支援,做好公用設施修復和救援物資保障。
(4)采取防火防爆防污染措施,控制危險貨物泄漏源。
(5)采取必要措施,防止事故危害擴大和次生、衍生災害發生。
(6)根據需要請求鄰近的應急救援隊伍參加救援,并向參加救援的應急救援隊伍提供相關技術資料、信息和處置方法。
(7)維護事故現場秩序,保護事故現場和相關證據。
(8)做好擴大應急準備。
5.3 應急響應
水上突發事件應急響應由低到高分為三級、二級、一級3個等級。
5.3.1 三級響應
(1)響應條件
①造成 3 人以下死亡(失蹤)或者10 人以下重傷水上突發事件。
②發生危及 3 人以下生命安全的水上突發事件。
③相鄰省市水域發生可能對我市水上安全造成一般威脅或影響的突發事件。
④市指揮部辦公室認為需要啟動三級響應的其他情形。
(2)響應措施
符合三級響應條件時,由市指揮部辦公室主任啟動三級響應。主要做好以下工作:
①市指揮部辦公室立即派出工作組趕赴現場,根據需要協調市指揮部有關成員單位支援配合縣級指揮部救援工作。
②副指揮長視情帶領有關成員單位趕赴現場,指導事發地水上搜救應急指揮部開展應急救援處置工作。
③市指揮部根據需要調動應急救援船舶、應急隊伍、社會力量等應急搜救力量執行救援任務,及時將有關情況信息報市人民政府。
④市指揮部辦公室、參加搜救的各成員單位密切跟蹤應急救援情況,及時記錄有關情況,向市指揮部報送相關信息,做好提高響應級別準備。
5.3.2 二級響應
(1)響應條件
①造成 3 人以上 10 人以下死亡(含失蹤)的,或者 10 人以上 50 人以下重傷的水上突發事件。
②發生危及 3 人以上 10 人以下生命安全的水上突發事件。
③相鄰省市水域發生可能對我市水上安全造成較大威脅或影響的突發事件。
④市指揮部認為需要啟動二級響應的其他情形。
(2)響應措施
符合二級響應條件時,市指揮部辦公室向指揮長報告,由指揮長啟動二級響應。主要做好以下工作:
①市指揮部辦公室立即通知各成員單位,市指揮長趕赴現場,成立現場指揮部及工作組。
②現場指揮部迅速組織相關行業部門、專家等進行會商研判,作出決策部署,開展應急救援各項工作,根據需要及時調整救援措施,及時將水上搜救應急行動信息報市人民政府。
③在已掌握情況基礎上確定救援區域,明確實施救援工作任務與具體救援措施。
④調動應急救援船舶、應急隊伍、社會力量等應急搜救力量執行救援任務。
⑤發布航行通(警)告,實施水上交通管制。
⑥做好應急人員和遇險人員的安全防護工作。
⑦協調各類新聞媒體加強事故搜救報道,統一發布事故信息,做好有關輿論引導工作。
⑧交通部或省指揮部工作組到達事發地時,市指揮部按照指導意見開展現場應急處置。
5.3.3 一級響應
(1)響應條件
①造成 10 人以上死亡(含失蹤)的,或者 50 人以上重傷的水上突發事件。
②發生危及 10 人以上生命安全的水上突發事件。
③相鄰省市水域發生可能對我市水上安全造成重大威脅或影響的水上突發事件。
④市指揮部認為需要啟動一級響應的其他情形。
(2)響應措施
符合一級響應條件時,市指揮部指揮長向市應急救援總指揮部總指揮報告,建議由總指揮啟動一級響應。進一步加強現場指揮部力量,在做好二級響應重點工作基礎上,認真落實上級領導同志指示批示精神,配合省指揮部做好應急處置工作。
5.4 響應調整
市指揮部或市指揮部辦公室依據事故救援情況調整響應級別。
5.5 響應終止
應急搜救行動基本結束,經過專家評估后,市指揮部根據下列情況決定終止水上搜救行動:
(1)所有可能存在遇險人員的區域均已搜尋。
(2)所有可能發現被搜尋船舶、其他載運工具或人員位置信息的合理方法都已使用過。
(3)遇險人員在當時自然等條件下得以生存的可能性已不存在。
(4)水上突發事件的危害已消除或控制。
按照“誰啟動,誰終止”的原則,提出終止或降低應急響應,并做好各項工作交接,后續工作由事發單位組織應對。
6 應急保障
6.1 救援力量
水上搜救力量主要依靠市消防救援支隊、各縣(市、區)綜合性應急救援隊伍,以及水上交通志愿者隊伍、藍天救援隊、天龍救援隊等社會救援力量。
6.2 資金保障
市、縣政府按照分級負責的原則,對水上搜救過程中的搶險救援費用予以保障。市財政局及時支付啟動市級應急響應時經市指揮部調用發生的搶險救援、緊急醫學救援、調查評估等費用。
6.3 其他保障
事發地縣(市、區)人民政府對應急保障工作總負責,統籌協調,全力保證水上搜救工作需要。政府有關部門要按照現場指揮部指令或搶險救援需要,在各自職責范圍內做好相關應急保障工作。
7 后期處置
7.1 善后處置
事故善后處置工作由事發地縣(市、區)政府負責組織,包括受害及受影響人員妥善安置、慰問、后續醫療救治、賠(補)償,傷亡人員安置處理,征用物資和搶險救援費用補償,水域污染物收集、清理與處理,盡快消除事故影響,恢復正常秩序,確保社會穩定。
7.2 總結評估
應急響應結束后,水上搜救應急指揮機構應對險情原因、突發事件損失、應急行動、救援效果、經驗教訓等進行總結分析評估,提出預案改進建議。一般水上突發事件由市指揮部提出總結評估報告,或根據需要委托縣級應急指揮機構提出總結評估報告;較大水上突發事件由市指揮部提出總結評估報告。
按照事故等級和有關規定,各級人民政府相應成立事故調查組,及時對水上突發事件發生經過、原因、類別、性質、人員傷亡情況、直接經濟損失、教訓、責任進行調查,同時應當對應急救援工作進行評估,并在事故調查報告中作出評估結論,提出防范措施建議。
8 附則
8.1 說明
本預案數字表述,“以上”包含本數,“以下”不包含本數。
8.2 宣傳、培訓和演練
市指揮部辦公室及各成員單位應當采取多種形式開展應急預案宣傳,并定期組織開展應急預案培訓和演練。定期對預案進行評估,符合修訂情形的應及時組織修訂。
8.3 預案實施時間
本預案自發布之日起實施。
8.4 預案解釋
本預案由市交通運輸局負責解釋。
附件:1.呂梁市水上搜救應急響應流程圖
??????2.呂梁市水上搜救應急指揮部組成及職責




港口特種設備事故應急預案
廣州港口突發事件應急預案
天津東疆保稅港區特種設備事故應急預案
小學學生上下學交通安全應急預案
學校交通安全事故應急預案
小學交通事故應急預案
淄川區較大以上道路交通事故應急預案
突發交通事故應急預案
危險貨物道路運輸企業運輸事故應急預案
普通貨物運輸企業應急預案
行車事故應急救援專項預案
LNG接收站卸船方案及應急預案
場(廠)內專用機動車輛事故專項應急…
車輛傷害事故專項應急救援預案
呂梁市城市公共交通運輸突發事件應急…
運輸車隊應急救援預案