??? 摘要:目前針對天然氣凈化廠控制系統的安全分析主要采用的是危害和可操作性分析法(HAZOP),該方法主要從工藝流程的參數偏差方面分析設計上存在的缺陷,而對儀表控制系統不能作更為詳細的風險評估,而單獨的安全完整性等級分析法(SIL)評估也不能完全識別出控制系統中存在的不足。為此,提出了一種將SIL與HAZOP結合使用的分析方法,充分利用HAZOP分析的成果,對HAZOP識別出來的問題或缺陷再進行SIL評估;而另一方面,對沒有進行HAZOP分析的安全儀表系統(SIS)進行單獨的SIL評估,彌補了HAZOP對自控風險分析的不足。應用結果表明:該方法在天然氣凈化廠是適用有效的,能為天然氣凈化廠改進SIS系統及其他技術改進提供指導。
??? 關鍵詞:天然氣凈化;風險;安全完整性等級;安全儀表系統;危害和可操作性分析;風險圖表法
??? 天然氣凈化廠應用的控制系統較為復雜[1~2],包含集散控制系統(Distributed Control System,DCS)、安全儀表系統(Safety Instrumented System,SIS)、遠程終端裝置(Remote Terminal Unit,RTU)和可編程邏輯控制器(Programmable Logic Controller,PLC)等。目前針對天然氣凈化廠控制系統的安全分析方法主要是危害和可操作性分析法(Hazard and Operability Studies,HAZOP),該方法主要從工藝流程的參數偏差方面分析設計上存在的缺陷,而對儀表控制系統不能作更為詳細的風險評估。為確保裝置的安全運行,SIS系統的配置顯得非常重要。安全完整性等級(Safety Integrity Level,SIL)評估主要針對SIS系統進行評估,包括控制回路的觸發器、控制器、執行機構及其他保護措施。筆者擬就SIL評估與HAZOP分析在天然氣凈化廠的結合應用進行分析和研究,進一步改良和完善HAZOP分析方法。
1 SIL簡介
??? SIL是表述分配給安全儀表系統的安全儀表功能(Safety Instrumented Function,SIF)所需的安全完整性等級。這種等級劃分是離散的,共設置有4級,其中SIL4是安全完整性最高等級[3]。SIL等級越高,意味著對應的安全防護系統可靠性越高,這是企業所期望的。但是高可靠性的安全防護系統往往會帶來更多的軟、硬件投資。此外,隨著安全儀表系統服役時間加長,系統硬件的可靠性會隨之降低,即安全完整性等級會下降。要保證系統服役過程中的完全完整性等級維持設計初衷不變,需要適時地對其進行風險評估,并制
訂相應的檢、維修計劃或整改措施,這就是所謂的安全完整性等級(SIL)評估。
2 SIL評估思路
??? SIL評估對象是受保護設備(Equipment Under Control,EUC)的安全防護系統,即安全儀表系統。其他的安全防護措施作為SIL等級的影響因子,也在SIL評估的范圍之內。SIL評估的思路是首先確定受保護單元及其控制參數,然后在不考慮SIS的情況下,確定控制參數所需的SIL等級,之后,再對該控制參數現有SIS系統各回路的SIL等級進行驗證,若所驗證的SIL等級達不到系統所需的SIL等級,則需要改進控制方案,提高其SIL等級,使之滿足系統的安全需要。
??? 確定SIL等級的方法有:
??? 1) 國際標準IEC61508[4]中規定的定量風險評估、風險圖表法(定性)和風險矩陣法(定性)等分析方法。
??? 2) 國際標準IEC61511[5]中規定的定量方法、安全保護層矩陣法(定性)、風險圖表法(定性)、修正風險圖表法(半定性)和保護層分析(半定量)等分析方法。
3 SIL在天然氣凈化廠的應用分析
3.1 SIL評估流程
??? 本文參考文獻[6-9]就SIL在不同SIS中的應用情況,分析了SIL技術的評估方法、過程和應用環境,不過都把SIL作為一種獨立的分析方法應用在評估對象上。本文參考文獻[10]給出了SIL與HAZOP的關系圖,如圖1所示。圖1中SIL評估與HAZOP分析以明確的界限分隔開來,這種劃分是建立在保護層分析(LOPA)基礎上的。實際上,SIL評估的主要對象是安全儀表系統,但是在驗證SIL等級時,是需要分析基本控制單元、系統報警和人工操作情況的,而HAZOP分析控制系統的防護措施時也會涉及安全儀表系統,二者之間是存在交叉區域的。
?

??? 本文參考文獻[11]提到了一種SIL與HAZOP結合使用的分析流程,該流程同樣是建立在保護層分析基礎上的。按照該流程,SIL評估作為HAZOP分析的一種補充或進一步深入分析,分析對象是HAZOP識別出來的潛在危害或可操作性問題,這些問題可能包括SIS系統,也可能不包含SIS系統。那么對于HAZOP沒有辨識出來的SIS系統問題,該流程就忽略掉了。實際上,HAZOP分析法大多數時候作為一種定性的分析方法,主要分析工藝流程中可能存在的不足或缺陷,受分析組成員的經驗性和主觀性影響很大,很難全面、準確地識別}H何處SiS達不到所需的要求,容易形成漏分析。
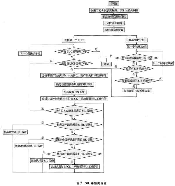
??? 為此,筆者在本文參考文獻[10-11]的基礎上,提出了另一種關于SIL與HAZOP結合使用的分析方法。具體流程如圖2所示。
??? 圖2所示的流程包括了確定需求資料、確定評估范圍和目標、HAZOP分析、確定評估對象所需的SIL等級和驗證評估對象SIS系統現有的SIL等級等,充分利用了HAZOP分析的成果,對HAZOP識別出來的問題或缺陷進行SIL評估,而另一方面,對沒有進行HAZOP分析的SIS進行單獨的SIL評估。若SIL等級達不到所需要求,可以識別出SIS系統中SIL等級不夠的單個或多個元件。通過這樣的分析,既解決了HAZOP不能詳細分析SIS的缺點,又解決了SIL評估可能漏項的缺點,為盡可能全面地對評估對象進行安全分析并找出SIS潛在的不足提供了一種更為有效的安全評估方法。
3.2 SIL評估作用
??? 天然氣凈化廠所涉及的工藝介質主要是含硫天然氣、脫硫溶劑、脫水溶劑、酸氣和液硫等。其中原料天然氣屬于易燃、易爆的有毒氣體,酸氣中的H2S含量較高,屬于劇毒物質。一旦這些工藝介質發生泄漏,將可能帶來重大的安全事故,造成人員、經濟、環境的重大損失。同時,天然氣凈化廠通常在高壓下對天然氣進行脫硫和脫水,在高溫下進行脫硫溶劑、脫水溶劑再生和實現硫磺回收。故在天然氣凈化過程中,會涉及高溫、高壓的設備和管線。當裝置出現意外情況引起高壓竄低壓時,可能會導致低壓設備和管線爆裂、有毒介質泄漏及人員傷亡等重大安全事故發生。
??? 為避免上述惡性事故發生,天然氣凈化廠一般都設有SIS系統,用于減少或避免意外情況給裝置、人員、環境造成損害。因此SIS系統的可靠性就顯得格外重要和關鍵,而SIS系統設計是否滿足工況條件和相關標準的要求,就需要對其進行審查評估。SIL評估技術是一種有針對性的專業評估方法,其作用為:
??? 1) 使用戶正確認識到SIS系統的作用。在某些情況下,即便SIL等級比較高也不一定能滿足裝置的防護要求。通過SIL評估,可以指出SIS系統中哪些環節沒有達到要求的SIL等級,并根據要求有針對性地改進SIS系統,有效避免盲目提高SIL等級造成的投資浪費。
??? 2) 對識別出來SIL等級達不到所需要求的SIS系統,進一步分析其中某些環節存在問題的原因,指導用戶對這些不能滿足安全要求的環節進行改進,提高其SIL等級。
??? 3) 將HAZOP分析與SIL評估有機地結合起來,可以識別出裝置中大部分的潛在危害。根據圖2的流程,可以有效地發現裝置中SIS系統存在的缺陷。
