前言
為了滿足客戶使用公認的職業安全衛生管理體系標準,以便對其管理體系進行評價和認證,以及為實施該標準提供指尋的強烈要求,現已制定出職業安全衛生評價系列(OHSAS)指南和OHSAS18001。
OHSAS18001與ISO9001;1994(質量體系)及ISO14001;1996(環境體系)是互相兼容的,以便于組織愿意將質量,環境和職業安全衛生管理體系結合起來。
制訂OHSAS18002的目的是對OHSAS18001中的具體要求提供相應的指南,OHSAS18002的條款序號與OHSAS18001中的相一致。
OHSAS18002將會適當地得到修改或補充,當發布OHSAS18001的新的版本時,將對此進行更新(預期在ISO9001或ISO14001的修改版發布時)。
OHSAS18001和OHSAS18002的內容包括含在國際標準中或作為國際標準發布后,OHSAS18001和OHSAS18002將予以廢止。
在制訂OHSAS過程中,參考了以下文獻:
BS8800:1996職業安全衛生管理體系指南;
NPR5001技術報告:1997職業安全衛生管理體系指南;
SGS&ISMOL ISA 2000:1997安全衛生管理體系要求;
BVQI安全認證:職業安全衛生管理標準;
DNV 職業安全衛生管理體系(OHSMS)認證標準:1997;
NSAI SR 320職業安全衛管理體系推薦標準(草稿)
AS/NZ4801 OHSMS規范及使用指南(草稿);
BSI PAS088職業安全衛生管理體系(草稿)。
UNE81900職業風險預防的初步標準系列;
LRQA SMS8800(草稿)安全衛生管理體系評價準則;
OHSAS18002將取代一部分該類參考文獻。
OHSAS18001與UNE819000保持高度的兼容性和技術等同性。
注:一些參考文獻,包括BS8800,采用術語“風險評價”來涵蓋危險源辨識、風險的確定、選擇適當降低風險或風險控制措施的全過程。OHSAS18001和OHSAS18002分開敘述此過程的單個要素,術語“風險評價”系指第二步,即風險的確定。
對于英格蘭:
BSI—OHSAS18002 不是英國標準;
當其內容包含在英國標準中或作為英國標準發布后,BSI—OHSAS18002將予以廢止。
BSI—OHSAS由BSI頒布,享有所有權和版權。
OHSAS18002所采用的制訂過程向希望制訂與BSI相關的類似文件的倡議者公開,如果那些倡導者制訂些類文件時愿意遵守BSI的條件。
本指南并不意味著包含一份契約的所有必要的條款,使用者對其正確使用負責。
遵守OHSAS并不意味著組織可以自行免除所承擔的法律義務。
1. 范圍
職業安全衛生評價系列(OHSAS)指南為OHSAS18001的應用提供了一個通用的建議。它錄求對OHSAS18001的基本原理進行解釋,對OHSAS18001中每項要求的目的、典型的投入、過程和典型的產出進行描述,從而幫助企業理解和實施OHSAS18001。
OHSAS18002既不對OHSAS18001中的具體條文提出附加的要求,也不規定實施OHSAS18001的強制性方法。
本指南僅適用于職業安全衛生,而不適用于產品的服務安全。

2. 參考出版物
本標準參考了以下出版物,其它提供信息或指南的出版物已列入考文獻中。但如有最新版本,應該參考這類出版物的最新版本。
OHSAS18001;1999職業安全衛管理體系——規范;
BS8800:1996職業安全衛生管理體系指南;
ISO10011—1;1993質量體系審核指南——審核;
ISO10011—2:1993質量體系審核指南——質量體系審核員評定準則;
ISO10011—3:1993質量體系審核指南——管理和審核程序;
ISO14010:1996環境審核指南——通用原則;
ISO14011:1996環境審核指南——審核程序——環境管理體系審核;
ISO14012:1996環境審核指南——環境審核員評定準則;
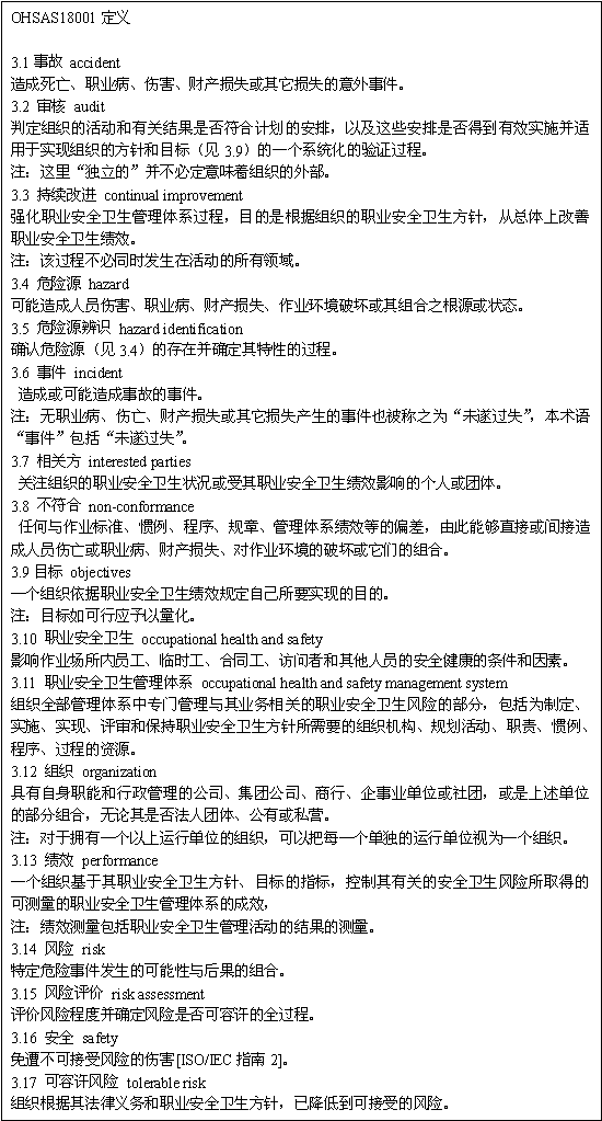
3定義
OHSAS18001中的術語和定義適用于本OHSAS指南。
@Y7401.gif

注:一些參考文獻,包括BS8800,采用術語“風險評價”來涵蓋危險源辨識、風險的確定、選擇適當降低風險或風險控制的全過程。OHSAS18001和OHSAS18002分開敘述此過程的單個要素,術語“風險評價”系指第二步,即風險的確定。
4.職業安全衛生管理體系要素
4.1 總要求
a) OHSAS18001要求:

圖1成功的職業安全衛生管量要素
b) 目的
遵照OHSAS18001:1999中的全部要求,組織應建立和保持職業安全衛生管理體系。
組織可以自由、靈活地確定其范圍,可在整個組織或在組織的特定的運行單位或活動,中選擇實施OHSAS18001。如果OHSAS18001的實施是針對某一具體的運行單位或活動,可采用組織的其他單位制定的方針和程序來滿足OHSAS18001和規定的要求,條件是它們適用于遵守本標準的具體運行單位或活動。職業安全衛生管理體系的復雜性和詳細程度、文件編制的范圍和用于其中的資源將取決于組織的規模和其活動的性質,尤其是對于中小企業的情況。
在確定職業安全衛生管理體系的邊界和時應該謹慎從事,組織不應力圖限制其范圍,以免排除了對組織整個運行所必需的或可能對員工或其他相關方的職業安全衛生產生影響的某一運行或活動的評價。
c) 典型的投入
所有實施OHSAS18001的設入要求將在本標準中進行描述。
d) 典型的產出
一個能幫助組織持續地尋求改善職業安全衛生績效的有效地實施和保持的職業安全衛生管理體系。
4.2 職業安全衛生方針

圖2職業安全衛生方針
a) 要求

b) 目的
職業安全衛生方針規定了組織的發展方向和行動綱領,它確定了整個組織內職業安全衛生職責的績效的目標,表明了組織的正式承諾,尤其是組織的最高管理者對有效的職業安全衛生管理的承諾。
文件化的方針陳述應由最高管理者制定和簽發。
注:職業安全衛生方針應與組織的整個業務方針保持一致,與其他管理(例如,質量管理和環境管理)方針保持一致。
c) 典型投入
在制定職業安全衛生方針時,管理部門應該考慮:
——組織的職業安全衛生危害;
——法律及其他要求;
——組織過去和現在的職業安全衛生績效;
——其他相關方的需求;
——持續改進的機遇和需求;
——所需資源;
——員工、承包方和其他外部人員的參與;、
d) 過程
組織的最高管量者應該參考以下的說明,起草和簽發其職業安全衛生方針;由組織的最高管理者宣布方針是很必要的。
一個經充分交流而形成的職業安全衛生方針應該:
1) 適合于組織的職業安全衛生風險的性質和規模;
職業安全衛生危害分析、風險評價和風險控制是成功的職業安全衛生管理體系的核心,需在組織的職業安全衛生方針中反映出來。
方針應該與組織未來的發展相一致,并符合實際,既不夸大也不縮小組織所面臨風險的性質。
2) 包括對持續改進的承諾
社會的期待使組織對減少作業場所的職業病、事故和事件的風險壓力日益增加。此外,為承擔起法律責任,組織應該致力于改善其職業安全衛生績效(包括職業安全衛生管理體系),有效而充分的滿足變化的業務和規定的要求。
3)包括至少遵守有關現行職業安全衛生法規和其他職業安全衛生要求,方針承諾是由組織向外界公開承認其義務遵守(如果不過分)這類法律和其他要求,并打算履行這種承諾。
注:“其他要求”可以是,例如,社團或集團方針、組織自身內部標準或規范、或組織制訂的操作規程。
4)形成文件,付諸實施,予以保持
計劃和充分的準備是實施成功的關鍵。通常,由于資源的不充分和不適宜,方針陳述和目標是不切實際的,因此,在進行公開聲明之前,組織應該確保必要的財政、技術和資源的可利用性,在其范圍內真正實現所有的目標。
為使職業安全衛生方針有效,應予以形成文件,并定期進行更新以保證其持續的適應性,如果需要,應進行補充和修改。
5)傳達到全體員工,使每個人認識到其在職業安全衛生方面的義務
員工的參與和承諾對成功的職業安全衛生是至關重要的。
員工必須認識職業安全衛生管理對其自身作業環境的影響,并鼓勵其主動投身于職業安全衛生管理。
除非員工(各個層次,包括管理層)理解其職責,有能力執行其所要求任務,否則他們不可能對職業安全衛生管理作出有效的貢獻。
因此,要求組織向其員工就職業安全衛生方針和目標進行明確的交流,使他們能夠有一套機制對每個人自身的職業安全衛生績效進行測量。
注:許多國家有職業安全法規或規章,要求員工的參與協商組織的職業安全衛生管理體系。
6)可為相關方所獲取
所有關注組織的職業安全衛生狀況或受組織的職業安全衛生績效影響的個人和集團(內部的或外部的)對職業安全衛生方針闡述將尤為感興趣,因此,應有一個與他們就方針進行交流的程序。
7)定期進行評審,確保其適宜性
法律的進步、社會期望值的增加使變化是不可避免的,因此,組織的職業安全衛生方針和管理體系需定期更新,確保其持續的適宜性和有效性。
如果進行修改,則應盡可能要切實地與相關方就此進行交流。
e) 典型產出
一個全面的、易于理解的在整個組織內充分交流的職業安全衛生方針。
4.3 計劃

圖3計劃
4.3.1 危險源辨識、風險評價和風險控制計劃和績效
a) 要求

b) 目的
在危險源辨識、風險評價和風險控制的過程之后,組織應對其控制的所有重大職業安全衛生危險源有一個總體的評定。
危險源辨識、風險評價和風險控制過程應是合理和充分的,并容許組織在漸進的基礎上對其職業安全衛生風險進行辨識、評估和控制。
危險源辨識、風險評價、風險控制過程及其結果應是整個職業安全衛生體系的基礎,在危險源辨識、風險評價、風險控制與職業安全衛生管理體系的其它要素之間建立明確的聯系是重要的。4.3.1c)和4.3.1e)為OHSAS18001:1999中4.3.1節的要求和OHSAS18001的其它要求之間的聯系提供了指南。
危險源辨識、風險評價、風險控制過程的復雜性很大程度上取決于組織的規模、組織內作業場所的狀況、危險源的性質、復雜性和重要性等因素。OHSAS18001:1999中4.3.1節的目的不是迫使危險源非常少的小型企業去進行復雜的危險源辨識、風險評價、風險控制操作。
本指南的目的是制定一些原則,通過這些原則,組織可確定一個已定的危險源辨別識、風險評價、風險控制過程是否充分而合理,對如何進行這些活動則不作建議。
注:對危險源辨識、風險評價、風險控制過程的更進一步的指南見BS8800。
危險源辨識、風險評價、風險控制過程應考慮進行這三個過程的花費、時間和可靠資料的利用,制定規章或為其它目的所得到的信息可用在上述過程中。依據組織現在和過去活動、過程、產品和(或)服務相聯系的投入和產出,組織應確定何為其職業安全衛生風險,這些風險的控制程度是否合適。
對于未建立職業安全衛生管理體系的組織,應通過初始評審的方法來確定其職業安全衛生風險的狀況,應努力考慮組織所面臨的所有職業安全衛生風險,并以此為基礎建立職業安全衛生管理體系,初始評審包括以下四個主要方面:
——法律和規章的要求;
——組織所面臨的職業安全衛生風險的辨識;
——對所有現行的職業安全衛生管理慣例、過程和程序的檢查;、
——對已往事件、事故和緊急狀態調查的資料進行評估。
在任何情況下,均應對組織內正常和非正常運行和潛在的緊急情況加以考慮。
根據組織活動的性質,適合于初始評審的方法包括檢查表、訪談、直接察看和測量,也可應用以前審核的結果或其他評審的結果。
C)典型投入
——職業安全衛生法規或其他要求(見4.3.2);
——職業安全衛生方針(見4.2);
——事故及事件記錄;
——不符合(見4.5.2);
——審核結果(見.4.5.4);
——來自員工和相關方的信息交流(見4.4.3);
——來自員工職業安全衛生評審活動的信息;
——企業相關的實踐經驗、典型危險源及在類似企業發生的事故和事件的信息;
——組織的設施、工藝過程和活動方面的信息,包括:
——現場計劃;
——工藝流程圖;
——危險物料的庫存清單(原材料、化學品、廢物、產品、副產品);
——毒理學和其他職業安全衛生資料;
——監測數據(見4.5.1);
——作業場所環境數據。
d) 過程
1) 危險源辨識、風險評價和風險控制
危險源辨識、風險評價和風險控制在同不的企業是極不相同的,其范圍從簡單的評價到包含大量文件的復雜的定量分析。組織制定的危險源辨識、風險評價和風險控制的過程計劃,應與其需求、作業場所狀況以及職業安全衛生法規要求匹配。
危險源辨識、風險評價和風險控制過程不僅應適用于裝置“正常”的生產運行和程序,而且還應適用于周期性或臨時性的運行或程序,如啟動或停車,清洗和維護等作業。
危險源識、風險評價和風險控制過程應形成文件,并包含下以要素:
——辨識危險源;
——評估現在(或擬定)控制措施情況下的風險(考慮在特定危險源中的暴露、控制措施失敗的可能性、傷亡或財產損失的潛在后果);
——評估對殘余風險的可承受度;
——辨識必需的附加風險控制措施;
——評估風險控制措施是否足以將風險降低至可容許的程度。
以下準則適用于危險源辨識、風險評價和風險控制過程:
——在考慮適用性法律和其他要求的同時,應屆定危險源辨識、風險評價和風險控制的性質、時限、范圍和方法;
——應確定危險源辨識、風險評價和風險控制的技能和培訓需求(4.4.2),有的組織可能有必要借助外部機構(或服務),這取決于其所采用過程的類型;
——應明確負責進行危險源辨識、風險評價和風險控制人員的作用和權限;
——考慮員工對職業安全衛生的意見;
——應提供向管理部門報告的危險源辨識、風險評價和風險控制的結果,作為制定職業安全衛生目標和進行管理評審(4.6)的依據;
——擁有控制某一危險作業任務的書面程序并不免除對運行進行危險源辨識、風險評價和風險控制的要求;
——除考慮組織自身員工進行的活動所帶來的危險源和風險外,組織還應考慮承包方和訪問者活動中以及產品的使用或由外部提供的服務中帶來的危險源和風險;
——應考慮過期老化的原料、裝置和設備帶來的職業安全衛生危險源,尤其是庫存的原料、裝置和設備;
——危險源辨識,風險評價和風險控制應考慮評價期內有效的風險控制措施,如果評價結果表明不需對這些措施進行改進,則應進行更進一步的危險源辨識和風險評價,以反映這些改進,并進行殘余風險的評價;
——應有明確的證據表明,危險源辨識、風險評價和風險控制過程得到了監督,且是按時完成的;
——危險源辨識、風險評價和風險控制過程應該是一項作為預防性的而不是反應性的措施,即,它們應在新的或修改的活動或程序發生之間進行,并且要做到在變動發生之前,通過該過程提出的風險降低和控制措施得到落實;
——應從隨后的運行過程或數據中建立一個反饋機制,以便根據實際運行過程對危險源辨識、風險評價和風險控制過程加以改進;
——如適宜,危險源辨識、風險評價和風險控制應對受影響人員的技能及培訓要求加以明確;
——應把人為失誤看作為危險源辨識、風險評價和風險控制的一個組成部分考慮;
——如可行,風險管理措施應首先考慮危險源消除的原則,然后再考慮風險降低措施(降低風險概率,或降低傷害或財產的潛在的嚴重度),將使用個體防護設備作為最后的手段,組織應保持其有關的危險源辨識、風險評價和風險控制的文件、資料和擴充以涵蓋這些活動。其結果應該反映有關具體危險源的風險水平以及由此可能對組織的職業安全衛生目標的影響,如果出現這一情況,組織則應相應地對其職業安全衛生目標進行評審。
2) 危險源辨識、風險評價和風險控制的評審(見4.6)
危險源辨識、風險評價和風險控制過程應按照職業安全衛生方針文件中預定的時間或周期或由管理部門預定的時間進行評審,評審期限取決于:
——危險源的性質;
——風險的大小;
——正常運行的變化情況;
如果在組織內變化將使現在評價的有效性產生疑義,則也應進行評審。這類變化包括:
——擴大、收縮、限制;
——職責的重新分配;
——作業方式或行為模式的變化;
e) 典型產出
應包括以下方面的文件化的程序:
——危險源辨識;
——已辨識出的危險源的風險的確定;
——每個危險源有關的各種風險水平的表示,無論其是否是可容許的;
——監測和控制風險(見4.4.6和4.5.1)的措施的描述和參考資料,尤其對不可容許的風險;
——如適宜,降低已辨識的風險的目標和行動(見4.3.3)以及降低過程中監督其進展的跟蹤活動;
——確定實施風險控制措施(見4.4.2)的技能和培訓需求;
——作為體系運行控制(見4.4.6)要素的部分,應對必要的控制措施進行詳細描述;
——由上述每個程序所產生的記錄。
注:一些參考文獻,包括BS8800,采用術語“風險評價”來涵蓋危險辨識,風險的確定,選擇適當降低風險或風險控制措施的全過程,OHSAS18001和OHSAS18002分開敘述此過程的單個要素,術語“風險評價”系指第二步,即風險的確定。
4.3.2 法律及其他要求
a) 要求

b) 目的
組織需要認識和理解到其活動如何或將如何受到現行法律和其它要求的影響,并將這一信息傳達給有關的人員。
OHSAS18001:1999中4.3.2的要求旨在提高對法律責任的意識和理解,不要求企業建立極少參考或使用的法規或其他文件庫。
c) 典型投入
——組織的生產或服務實現過程的細節;
——危險源辨識和風險評價結果(見4.3.1);
——有效的做法(例如,規則、行業協會指南);
——法律要求及政府法規;
——信息資源的清單;
——本國的、外國的、地區性的或國際性標準;
——組織內部的要求;
——相關方的要求。
d) 過程
組織應明確相關法律和其它要求,應尋找到獲取這類信息的最適宜的手段,包括提供此類信息的媒體(報紙、CD、磁盤、國際互網等)。組織也應對采用哪些要求,在哪里采用、組織內誰需要接受哪類信息進行評估。
e) 典型產出
——識別和獲取信息的程序;
——確認采用哪些要求和在哪里采用這可采取登記表的形式;
——組織決定的各種崗位的要求(如適當的實際文本、綜述或分析);
——監測及按新的職業安全衛生法律所采取控制措施的實施程序;
4.3.3 目標
a) 要求

b) 目的
必須確保在整個組織內建立可測量的目標,使職業安全衛生方針能夠實現。
c) 典型投入
——有關組織整體經營的方針和目標;
——職業安全衛生方針,包括對持續改進的承諾(見4.2);
——危險源辨識、風險評價和風險控制的結果(見4.3.1)
——法律和其它要求;
——可選技術方案;
——財政、運行和經營要求;
——員工和相關方的觀點;
——員工對職業安全衛生評審以及管理部門正式團協商的結果;
——對以前制定的目標所進行的績效分析;
——職業安全衛生不符合、事故、事件和財產損失的歷史記錄;
——管理評審的結果。
d) 過程
適當的管理層應定期(至少以年度為基礎)召開會議制定目標和確定其優先次序,既要針對組織內廣泛共同的職業安全衛生事務,又要針對各個職能和層次具體的職業安全衛生事務。
有的組織可能需要對制定目標的過程形成文件。
應對每個目標確定合適的指示參數,這些參數應便于監測目標的實施。
目標應是合理和可以實現的,公司有能力達到并監測其進展,且應為每一目標的實現,確定合理的可實現的時間表。
根據組織的規模、目標的復雜性和時間表,應將目標分解為獨立指標,各個不同層次指標和目標之間應有明確的聯系。
目標類型的實例包括:
——風險水平的降低;
——向職業安全衛生管理體系引入附加的特性;
——改善現有特性所采取的步驟,或其應用的連貫性。
——消除或降低特殊意外事件的頻次。
目標應向相關人員予以傳達(例如,通過培訓或小組簡要匯報會;見4.4.2)并通過職業安全衛生管理方案進行部署(見4.3.4)。
e) 典型產出
組織內各職能的文件化的、可測量的職業安全衛生目標。
4.3.4 職業安全衛生管理方案
a) 要求

b) 目的
組織應通過制定職業安全衛生管理方案,努力實現其職業安全衛生方針和目標,這將要求制定對策和要采取的行動計劃,并應形成文件。應對實現目標的進度進行監測、評審和記錄,并對對策和計劃進行更新或作相應的改進。
c) 典型投入
——職業安全衛生方針的目標;
——法律和其它要求的評審;
——危險源辨識、風險評價和風險控制的結果;
——組織的生產和服務實現過程的細節;
——新的或不同的可選技術方案中獲取的機會的評審情況;
——實現職業安全衛生目標所需資源的可利用性。
d) 過程
職業安全衛生管理方案應確定負責下達目標的人員(在各相關層次),為達到每個目標,也應確定需要實施的各個不同的作業任務。
為實現有關目標,應對每個作業任務提供適當的職責和權限的配置,制定每個作業任務的時間表,也應對每個作業任務提供資源配置(例如,財政、人力、設備、后勤)。
此方案也可能與特定的培訓方案有關(見4.4.2),培訓方案將進一步提供信息配置和共同監督。
在預定進行作業慣例、過程、設備或原料的重大的替代或修改的區域,此方案應為新的危險源辨識和風險評價提供條件,職業安全衛生管理方案應就預定的變化向有關人員提供咨詢。
e) 典型產出
確定的、文件化的職業安全衛生管理方案。
4.4 實施與運行

圖4實施與運行
4.4.1機構的職責
a) 要求

b) 目的
為有效地實施職業安全衛生管理,對作用、職責和權限進行界定、形成文件并予以傳達是必要的,并且要提供充足的資源,使職業安全衛生作業任務能夠進行。
c) 典型投入
——組織機構及機構圖;
——危險源辨識、風險評價和風險控制的結果;
——職業安全衛生目標;
——法律和其它要求;
——作業指導書;
——有資格的人員名單。
d) 過程
1) 概述
應規定所有執行職業安全衛生管理體系職責的人員的職責和權限,包括在不同職能界面間的職責的明確界定。
要求對其職責加以規定的人員還有:
——最高管理者;
——組織各層次上的業務經理;
——工藝操作員和普通工人;
——對承包方的職業安全衛生進行管理的人員;
——負責職業安全衛生培訓的人員;
——對職業安全衛生有關鍵影響的設備負責人;
——組織內具有職業安全衛生資質的員工或其他職業安全衛生專業人員;
——在協商的基礎上確定的員工職業安全衛生代表;
無論用什么方法,組織應該傳達和宣傳這種思想,即,職業安全衛生是組織內每個人的責任,而不僅僅是那些具有確定的職業安全衛生管理體系職責人員的責任。
2) 確定最高管理者職責
最高管理者職責應該包括確定組織的職業安全衛生方針,確保職業安全衛生管理體系的實施。作為這一承諾的一部分,應由最高管理者指派一名具體的管理者,明確其對實施職業安全衛生管理體系的職責和權限(在大型的或復雜的組織內,可能不止一名指定管理者)
3) 確定管理者代表的職責
職業安全衛生管理者代表應是一名最高管理層成員,為對整個職業安全衛生職能運行進行監督,管理者代表可得到其他具有指定職責的人員的支持。無論如何,應該保證管理者代表了解體系的績效,并堅持參與定期評審和目標的制定。組織應該確保,指派的任何其它責任的職能不與其完成職業安全衛生職責發生沖突。
4) 確定業務經理的職責
業務經理的職責應包括,確保在其運行區域內對職業安全衛生進行管理。對于組織內由業務經理承擔主要職業安全衛生事務的職責的領域,任何職業安全衛生專業職能的職責和權限均應予以界定,以免職責的權限方面的含糊不清。這應包括通過提高管理水平解決在職業安全衛生事務與生產效率之間的任何沖突。
5) 作用和職責文件
職業安全衛生職責和權限應以合適有形式形成文件,這可能采取以下的一種或幾種形式,或組織選擇的其它形式:
——職業安全衛生管理體系手冊;
——作業程序和作業任務說明書;
——作業指導書;
——入門培訓軟件。
如果組織選擇頒布包含員工的作用和職責的書面作業指導書,則應將職業安全職責結合到這類作業指導書中。
6) 作用和職責的交流
必須有效地將職業安全衛生職責和權限向所有組織內各層次受其影響的人員進行傳達。還應確保每個人理解其范圍和不同職能之間的界面,以及要采取措施所用的途徑。
7) 資源
為了維護作業場所的安全,管理部門應該確保有充足的資源可用,包括設備、人力資源、專家和培訓。
如果資源足以實施職業安全衛生方案活動,包括績效測量的監測,則可認為資源是充分的。對于業已建立職業安全衛生管理體系的組織,資源的充分性至少可部分地通過將職業安全衛生目標的預期完成與實際結果相比較來進行評估。
8) 管理者的承諾
各級管理者應提供其對職業安全衛生承諾的直觀證明,證明的方式可包括現場訪問和監察,參與事故調查,提供糾正措施所需的資源,出席職業安全衛生會議。發布支持信息。
e) 典型產出
——對所有相關人員的職業安全衛生職責和權限的界定;
——以手冊、程序或培訓軟件的形式規定的作用和職責的文件;
——向所有員工和其他相關方傳達作用和職責的過程;
——在各個層次上管理部門對職業安全衛生的積極參與和支持。
4.4.2 培訓、意識與能力
a) 要求

b) 目的
組織應具有有效的程序來確保人員的技能,以便其完成所指派的職能。
c) 典型投入
——作用和職責規定;
——作業指導書(包括所進行的危險作業任務的細節);
——員工績效評估;
——危險源辨識、風險評價和風險控制結果;
——程序和運行說明書;
——職業安全衛生方針和目標;
——職業安全衛生方案。
d) 過程
過程中包括以下要素:
——對組織內各相關職能和層次所需職業安全衛生意識的技能進行系統化的辨識;
——確定的彌補所需職業安全衛生意識的技能與個人現有水平之間的任何缺差的安排;
——以及時而系統的方式,提供確屬必需的培訓;
——人員的評價,以確保他們已獲得并將保持所需知識的技能;
——個人培訓和技能的記錄的維護。
針對以下領域,應制定和職業安全衛生意識的培訓方案;
——理解組織的職業安全衛生安排和個人具體的作用的職責;
——對員工和在組織內各小組、現場、部門、區域、作業和任務之間進行調換的人員的入門和后續培訓的系統方案;
——對進行危險源辨識、風險評價和風險控制人員的培訓(見4.3.1d);
——專門的內部和外部培訓。這些培訓可能是在職業安全衛生體系中起特殊作用的員工(包括職業安全衛生代表)所要求的;
——對負有管理員工、承包方的其他人員(例如,臨時工)責任的所有人員進行職業安全衛生職責的培訓,確保他們和他們所控制的人員理解其負責的運行的危害和風險,無論這些危害和風險發生在哪里。此外,還要確保員工具備遵照職業安全衛生程序安全地從事活動所必需的技能。
——最高管理者的職責和權限(包括共同的和個人的法律責任),以確保職業安全衛生管理體系具有控制風險和減少職業病、傷亡和對組織的其他損失的功能;
——根據承包商、臨時工和訪問者所暴露的風險水平,制定培訓和意識方案。
應對培訓有效性的最終的技能水平進行評估。這可能涉及評價作為培訓訓練的組成部分,和(或)通過適當的現場檢查以確定是否已獲得技能,或監督培訓的長期影響。
e) 典型產出
——針對個人作用的技能要求
——培訓需求分析
——每個員工培訓方案及計劃
——培訓課程及組織內可供利用的產品的范圍
——培訓記錄和培訓有效性評估記錄
4.4.3 協商與交流
a) 要求

b) 目的
通過協商和交流的過程,組織應鼓勵所有受到生產影響的員工參與有效的職業安全衛生實踐,支持組織的職業安全衛生方針和目標。
c) 典型投入
——職業安全衛生方針和目標
——相關的職業安全衛生管理體系文件
——危險源辨識、風險評價和風險控制程序
——職業安全衛生作用的職責的定義
——員工對職業安全衛生的評審以及與管理部門正式協商的結果
——詳細的培訓方案
d) 過程
組織應形成文件并落實與其員工和相關方(例如,承包方,訪問者)進行協商和交流有關職業安全衛生信息的安排。
這應包括使員工參與以下活動的安排:
——在方針和目標的制定和評審、管理風險的過程和程序實施的決策,包括進行危險源辨識,以及在評審與其自身活動的風險評價和風險控制的過程中的協商;
——在影響作業場所職業安全衛生變動,如引入新的或改造設備、原料、化學品、技術、工藝過程、程序或作業模式的過程中的協商。
員工應在職業安全衛生事務上享有代表性,應該告訴他們誰是他們的職業安全衛生代表和被任命的具體管理者。
e) 典型產出
——通過職業安全衛生委員會或類似機構,管理部門與員工的正式協商;
——員工參與危險源辨識、風險評價和風險控制;
——鼓勵員工對職業安全衛生問題進行評審、建議和反饋的倡議;
——作用明確的員工職業安全衛生代表和與管理部門的信息交流機制,例如,參與事故和事件調查,現場職業安全衛生檢查等;
——局部層次的和其他簡要匯報會;
——包含職業安全衛生績效資料和其他有關的職業安全衛生信息的公告欄;
——職業安全衛生通訊;
——職業安全衛生宣傳單。
4.4.4 文件
a) 要求

b) 目的
組織應將足量的文本形成文件并保持是最新的,以確保能夠使職業安全衛生管理體系的得到充分理解和有效、高效地運行。
c) 典型投入
——組織制定支持其職業安全衛生管理體系和職業安全衛生活動的文件和信息系統的具體內容,以便實現OHSAS18001:1999的要求;
——職責和權限;
——文件或信息將被使用的實地環境的信息,文件物理性質或使用電子及其他媒體要求的限制條件。
d) 過程
——在制定支持其職業安全衛生過程所必需的文件前,組織應對職業安全衛生管理體系的文件信息需求進行評審;
——OHSAS18001沒有以某一特定格式制定文件的要求,只要文件充分描述了現有安排,不必替代現在的手冊、程序或作來說明書之類的文件。如果組織有一個已建立的、文件化的職業安全衛生管理體系存在,則制定一個描述其現在程序與OHSAS18001:1999要求之間相互關系的綜述性文件可能會更為方便和有效;
——應考慮:
——文件和信息使用的職責和權限,因為這將引起對可能施加的安全和可接近性程度的考慮,尤其是對于電子媒體,以及變化控制(見4.4.5);
——擬采用的文件的物理方式,所使用的環境,因為這可能要求對其所表現的格式進行考慮,對使用信息系統的電子設備給予類似的考慮。
e) 典型產出
——職業安全衛生管理體系綜述文件或手冊;
——文件登記冊、主要清單和索引;
——程序;
——作業說明書。
4.4.5文件與資料控制
a) 要求

b) 目的
所有對組織的職業安全衛生管理體系運行和職業安全衛生活動重要的文件的資料均應予以標識和控制。
c) 典型投入
——組織制定的支持其職業安全衛生管理體系和職業安全衛生活動、實現OHSAS18001:1999要求的文件和信息系統的具體內容;
——職責和權限的細節。
d) 過程
應確定職業安全衛生文件的標識、批準、發放和撤消以及職業安全衛生資料(與上面OHSAS18001中的4.4.5的要求相一致)進行控制的書面程序,這些程序應明確規定所采用的文件的資料的類別。
在正常和異常情況下(包括緊急情況)需要時,文件和資料均應可方便使用和獲取,例如,確保工藝操作員和緊急情況下有關人員能方便使用最新的工程草圖、危險物質數據卡、程序和說明書等。
e) 典型產出
——文件控制程序,包括指定的職責和權限;
——文件登記冊、主要清單或索引;
——受控文件及其位置的清單;
——歸檔文件記錄(其中有的需要保持與法律或其它時間要求相適應)。
4.4.6 運行控制
a) 要求

b) 目的
組織應建立和保持計劃安排,在需要控制運行風險、實現職業安全衛生方針、目標和遵守法律和其他要求的任何情況下,確保控制和抵消措施的有效實施。
c) 典型投入
——職業安全衛生方針和目標;
——危險源辨識、風險評價和風險控制的結果;
——已確定的法律和其他要求。
d) 過程
組織應建立程序對已標識的風險進行控制,并應將這些程序形成文件,這類風險包括能引起事件、事故或其它與職業安全衛生方針的目標的偏差的情況,定期評審風險控制程序,保持其適用性和有效性,并實施必需的變化。
風險控制程序應考慮在風險擴展到客戶或其他外部相關方控制區域情況,例如,組織的員工在客戶的場地作業。因此,可能有與外部相關方就這類環境的職業安全衛生進行協商的必要。
下面幾個風險存在場所和對其進行控制的例子;
這包括:
——危險化學品、原料和物質的采購和運輸的審批;
——采購機械、設備、原料或化學品的安全搬運文件的可利用性,或需要獲得這類文件;
——評估和定期重新評估承包方的職業安全衛生能力;
——對新裝置或設備進行職業安全衛生要求設計的審批。
2)危險作業任務
這包括:
——危險作業任務的辨識;
——作業方法的預定和批準;
——進行危險作業任務人員的預備資格;
——控制人員出入危險作業場所的作業許可制度和程序。
3) 危險物料
這包括:
——庫存量和貯存位置的確定;
——安全貯存裝置和入口控制;
——物質安全數據和其他相關信息的提供和獲取。
4) 安全裝置和設備的維護
這包括:
——組織內裝置和設備的供給、控制和維護;
——個體防護設備的供給、控制和維護;
——入口控制和隔離;
——職業安全衛生相關設備和高集成系統的檢驗和測試,如:
--操作員防護系統;
--擋板和人體保護裝置;
--停車系統;
--火焰探測和滅火設備;
--起重機和升降設備;
--放射源及其安全防護;
--重要的監測設備;
--局部通風系統;
--醫療設施和設備。
e) 典型產出
——程序;
——作業規程。
4.4.7應急準備與響應
a) 要求

b) 目的
組織應主動評價潛在的事故和應急響應需求,開發實現要求的計劃,制定進行處理的程序和過程,測試其制定的響應,并尋求對響應有效性的改進。
c) 典型投入
——危險源辨識、風險評價和控制的結果;
——地方應急服務的可用情況,應急響應或已達成的協商計劃的詳細內容;
——以往事故,事件和緊急情況的經過;
——對應急和進行的演練的評審以及后續措施的結果。
d) 過程
組織應制定一份應急計劃,確定和提供適當的應急設備,通過演練定期對其響應能力進行測試。
應對應急和演練的結果進行評估,并實施必需的變化。
1) 應急計劃
應急計劃應概述具體的應急情況發生時所采取的措施,應包括:
——識別潛在的事故和緊急情況;
——確定應急期間的負責人;
——所有人員在應急期間的職責;
——在應急期間起特殊作用的人員(例如,消防員、急救人員、核泄漏或毒物泄漏專家等)的職責、權限和義務;
——疏散程序;
——危險物料的確認和位置,所要求的應急行動;
——與外部應急機構的接觸;
——與立法部門的交流;
——與鄰居和公眾的交流;
——重要記錄和設備的保護;
——在應急期間必要信息的可用性,例如,裝置布置圖、危險物質數據、程序、作業說明書和聯絡電話號碼等。
在應急計劃與響應中,外部機構的參與應明確地形成文件,應向這些機構報告他們所參與的可能情況,向他們提供參與響應活動要求的信息。
2) 應急設備
應確定應急設備需求,并充分提供。為保證持續的可操作性,定期對應急設備進行測試。
——程序;
——作業規程;
4.4.7 應急準備與響應
a) 要求

b) 目的
組織應主動評價潛在的事故和應急響應需求,開發實現要求的計劃,制定進行處理的程序和過程,測試其制定的響應,并尋求對響應有效性的改進。
c) 典型投入
——危險源辨識、風險評價和風險控制的結果;
——地方應急服務的可用情況,應急響應或已達成的協商計劃的詳細內容;
——法律或其他要求;
——以往事故、事件和緊急情況的經過;
——對應急和進行的演練的評審以及后續措施的結果。
d) 過程
組織應制定一份應急計劃,確定和提供適當的應急設備,通過演練定期對其響應能力進行測試。
應對應急和演練的結果進行評估,并實施必需的變化。
1) 應急計劃
應急計劃應概述具體的緊急情況發生時所采取的措施,應包括:
——識別潛在的事故和緊急情況;
——確定應急期間的負責人;
——所有人員在應急期間的職責;
——在應急期間起特殊作用的人員(例如,消防員、急救人員、核泄漏或毒物泄漏專家等)的職責、權利和義務;
——疏散程序;
——危險物料的確認和位置,所要求的應急行動;
——與外部應急機構的接觸;
——與立法部門的交流;
——與鄰居和公眾的交流;
——重要記錄和設備的保護;
——在應急期間必要信息的可用性,例如,裝置布置圖、危險物質數據、程序、作業說明書和聯絡電話號碼等。
在應急計劃與響應中,外部機構的參與應明確的形成文件,應向這些機構報告他們所參與的可能情況,向他們提供參與響應活動要求的信息。
2) 應急設備
應確定應急設備需求,并充分提供。為保證持續的可操作性,定期對應急設備進行測試。實例包括;
——報警系統;
——應急照明和動力;
——逃生工具;
——安全避難場所;
——安全隔離閥、開關和切斷閥;
——消防設備;
——急救設備(包括應急噴淋、眼沖洗站等);
——通訊設備。
3) 演習
應急演習應按預定計劃進行。
如果適宜和可行,應鼓勵外部應急機構參與演習。
e) 典型產出
——文件化的應急計劃和程序;
——應急設備清單;
——對應急設備進行測試的記錄;
——以下方面的記錄:
--演習;
--演習的評審;
--從評審中產生的建議性措施;
--完成建議措施的進度。
4.5檢查與糾正措施

圖5檢查與糾正措施
4 .5.1 績效測量與監測
a) 要求

b) 目的
對于貫穿整個于組織內的職業安全衛生績效,組織應對關鍵和績效參數加以確定,這些參數(但不僅限有于此)應確定是否:
——職業安全衛生方針和目標正處于實現之中;
——風險控制已得到實施且行之有效;
——從職業安全衛生管理體系故障,包括危險事件(事故、未遂過失和職業病案例)中正在吸取教訓;
——對員工和相關方的意識、培訓、交流和協商計劃是有效的;
——可用于評審或改善職業安全衛生管理體系狀況的信息正在產生和使用。
c) 典型投入
——危險源辨識、風險評價和風險控制的結果;
——法律要求、規章、有效實例(如果有的話);
——職業安全衛生方針和目標;
——處置不符合的程序;
——設備測試和校準記錄(包括承包商的);
——培訓記錄;
——管理報告。
d) 過程
1) 預防性的和反應性的監測
組織的職業安全衛生管理體系應將以下的預防性和反應性的監測結合起來:
——使用預防性監測檢查組織職業安全衛生活動的符合性,例如,通過監測職業安全衛生檢驗的頻次和有效性;
——使用反應性監測調查、分析和記錄職業安全衛生管理體系的失敗——包括事故、未遂過失、職業病和財產損失案例。
通常,預防性和反應性的監測資料均用來確定目標是否達到。
2) 測量技術
以下是可用來測量職業安全衛生績效的方法實例:
——危險源辨識、風險評價和風險控制過程的結果;
——利用檢查表進行系統的作業場所檢驗;
——職業安全衛生監察:例如,以“巡視”為基礎;
——對新裝置、設備、原料、化學品、技術、過程或作業模式的初評;
——特殊機械和裝置的檢驗,以檢查與安全相關的部件是否匹配和正常;
——安全抽樣:檢測具體的職業安全衛生狀況;
——環境抽樣:測量在化學、生物或物理因素(例如,噪音、揮發性有機物等)中的暴露并與公認的標準進行比較;
——具有認可的職業安全衛生經歷或正式資格的人員的使用及其有效性;
——行為抽樣:評估工人的行為,以辨識可能需要糾正的不安全作業慣例;
——文件和記錄的分析;
——以其它組織內有效的職業安全衛生實例為基準進行測試;
——調查確定員工對職業安全衛生管理體系、職業安全衛生實踐和員工協商過程的態度。
組織應基于風險水平決定監測的對象和所采取的監測的頻次(見4.3.1 )裝置和機械檢驗的頻次可能有法律規定(例如,對空氣凈化器、蒸汽裝置、起重設備)。應以危險源辨識和風險評價的結果、法律和法規為基礎,制定監測計劃作為職業安全衛生管理體系的組成部分。
應由一線或中層管理者按照文件化的監測計劃,對過程、作業場所和實際操作進行常規的職業安全衛生監測。為了確保職業安全衛程序和操作規程的符合性,所有一線監督人員進行關鍵作業的現場檢查。應采用檢查表,以幫助進行系統的檢驗和監測。
3)檢驗
設備 應起草一份經有關人員(可能來自外部)進行法定或技術檢測的全部設備清單(使用唯一的標識),這些設備應按要求加以檢驗,并納入檢驗計劃中。
作業條件 應制訂作業場所可接受條件的標準并形成文件,管理者每隔一定的時期按這些標準進行檢驗。為此,可采用一個包含標準的具體內容和所有待檢驗項目的檢查表。驗證檢驗應按有關要求進行驗證檢驗,但愿些檢驗并不免除一線管理者進行常規檢驗或識別危險源的責任。
檢驗記錄 每次職業安全衛生檢驗記錄均應予以保持,記錄應該表明是否符合文件化的職業安全衛和生程序。對職業安全衛生檢驗、巡視、檢查和審核記錄進行抽樣,以辨識不符合和反復出現的危險源的根源,并采取必要的預防措施。檢驗確認的低于標準的條件、不安全的環境和子項應作為不符合并形成文件,經評價具有風險的按照不符合程序予以糾正。
4)測量設備
應列出用于評價職業安全衛生環境的測量設備的清單,予以唯一的標識,并進行控制。設備的精度應是已知的,如有必要,應有可供使用的描述如何進行職業安全衛生測量的書面程序。用于職業安全衛生測量的設備應以適當的方式維護和保存,并具有提供所要求精度的測量的能力。
根據需要,測量設備的校準計劃應形成文件,計劃應包括:
——校準的頻次;
——試驗方法的參考(如可行);
——確定用于校準的設備;
——發現具體的測量設備沒有校準時所采取的措施。
校準應在適當的條件下進行,對關鍵或復雜的校準應制定程序。
若有國家標準,用于校準的設備應符合國標,如果無此類標準,則應將使用的標準的依據形成文件。
所有校準、維護活動和結果記錄均應保留,記錄應給出校對前后測量的具體細節。
應向用戶說明測量設備的校準狀態,不應使用校準狀態不明的或已知其無法校準的職業安全衛生測量設備,對這類設備應撤出使用,并明確標識、貼上標記或其他的標志,以防誤用,這類標記應與書面程序相一致。程序應包括對產品校準狀態的確認。在這種情況下,應簽發不符合項報告,并形成采取措施的文件。如果使用了沒有校準的設備,則程序中還應包括措施計劃。
5)供應商(承包商)的設備
承包商使用的測量設備應接受組織內設備相同的控制,應要求承包商作出其設備符合這些要求的保證。對于任何確認的需要設備測試記錄的關鍵設備,在開始工作前,供應商應提供一份這類記錄的復印件。如果作業任務需經過專門培訓,應提供供相應的培訓記錄,供客戶評審。
6)統計或其它理論分析技術
任何用于評價職業安全衛生環境、調查職業安全衛生事件或故障、支持有關職業安全衛生決策的統計或其它理論分析技術應以充分的科學原理為基礎。管理者代表應確保對這類技術需求的確定,如適宜,應將其使用指南的所適用的環境一同形成文件。
e) 典型產出
——監測和測量的程序;
——檢驗計劃和檢查表;
——“關鍵”設備清單;
——設備檢驗查表;
——作業場所環境標準和檢驗檢查表;
——測量設備清單;
——測量程序;
——校準計劃和校準記錄;
——維護活動和結果;
——完成的檢查表和檢驗記錄;
——不符合報告;
——實施這類程序的結果的證據。
4.5.2 事故、事件、不符合、糾正與預防措施
a) 要求

b) 目的
組織應有有效的程序來通報和評價(或調查)事故、事件和不符合,程序的主要目的是通過辨識和消除根源來預防上述情況進一步發生。程序應能使不符合的潛在根源的探測、分析和消除能夠進行。
c) 典型投入
——各類程序;
——應急計劃;
——風險評價;
——審核報告,包括不符合報告;
——事故、事件和(或)危險源報告;
——維護和服務報告。
d) 過程
要求組織制定文件化的程序,以確保對事故、事件和不符合進行調查,實施糾正和(或)預防措施,對糾正和預防措施完成的進度進行監測,并對這類措施的有效性進行評審。
1) 程序
程序應考慮以下方面:
① 總則
——對參與糾正和預防措施的實施、通報、調查、跟蹤和監測人員的職責和權限予以確定;
——要求通報所有不符合、事故、事件和危險源;
——適用于所有人員(即,在作業場所內的員工、臨時工、承包商的人員、訪問者和其他人員);
——考慮財產損失;
——確保無員工因為通報不符合,事故或事件的結果而遭受打擊報復;
——根據職業安全衛生管理體系中確認的不符合,明確所采取措施的依據。
② 立即措施
對不符合、事故、事件或危險源的觀察所采取的立即措施應通知所有相關方,程序應該:
——規定通告的過程;
——如適宜,包括與應急計劃或程序相協調;
——確定與潛在或實際傷害有關的調查工作的范圍(例如,對于嚴重事故,將管理部門納入調查中)。
③ 記錄
應采用適當的手段記錄與事實有關的信息和立即調查的結查以及隨后細致的調查。組織應確保程序能夠做到:
——記錄不符合、事故或危險源的具體細節;
——確定記錄存放的位置和存放職責。
④ 調查
程序應對如何進行調查過程加以確定,程序應該包括:
——被調查事件的類型(例如,能夠導致嚴重傷害的事件)
——調查的目的;
——誰參與調查,調查者的權限,所要求的資格(適宜時,包括業務經理);
——不符合根源的確認;
——對目擊者采訪的安排;
——攝像機的使用和證據的保存之類的實際議題;
——包括規定的通報要求在內的調查報告安排。
調查人員在收集更進一步的信息前,就應該開始對事實進行初步分析。資料收集和分析工作應繼續至獲得充分和足夠的全面解釋為止。
⑤ 糾正措施
糾正措施是為了消除確認的不符合事故或事件的根源,以防其再次發生而采取的行動。在制定的維護糾正措施程序時應考慮的要素實例包括:
——糾正和預防措施的確認和實施;
——對危險源辨識和風險評價結果(以及任何更新的風險評價報告)的影響的評估;
——記錄所有由糾正措施或風險評價導致的在程序中需要進行的變動;
——風險控制的應用,或現在風險控制的修改,以確保糾正措施的實施和有效性。
⑥ 預防措施
在制定和維護措施程序時應考慮的要素實例包括:
——使用適當的信息資源(在“無損失事件”、審核報告、記錄、風險分析的更新、有關危險物質的新信息、安全“巡視”等方面的趨勢);
——確定任何需要采取預防措施的問題;
——實施預防措施和運行控制以確保其有效性;
——記錄由預防措施和送審引起的程序的變動;
⑦ 跟蹤
糾正和預防措施應盡實際之可能保持長久而有效,應對所采取的糾正和預防措施的有效性進行檢查,未完成和過時的措施應盡早向最高管理者報告。
2) 不符合、事故和事件分析
應對已確認的不符合、事故和事件原因進行分類,并進行常規分析。為便于比較,事故頻次和嚴重度等級應按照公認的產業慣例進行計算。
應進行以下方面的分級和分析:
——需報告的或損失時間的傷亡及職業病的頻次或嚴重度;
——地理位置、傷亡類型、身體部分、所涉及的活動、所涉及的機構、何日、何時(任何適宜的情況);
——財產損失的類型和數量;
——直接和根本原因。
對涉及財產損失的事故應給予適當的注意,有關設備修理的記錄是未報告事故或事件所導致的財產損失的指示器。
事故和職業病資料及信息是極為重要的,因為它可能是職業安全衛生績效的直接指示參數,然而,有時應謹慎使用,例如:
——大多數組織的傷亡事故或作業相關的職業病案例很小,不能從偶然的結果中判別出趨勢;
——如果在同一時間內更多的作業是由相同數量的人員來進行,則增加的工作負荷可能是事故率增加的原因;
——因傷亡或作業相關的職業病導致的缺工時間長短可能受除傷害嚴重度或職業病之外的因素的影響,如缺乏道德、單調作業和管理者與員工關系緊張;
——事故通常是弱化報道(有時是過分報道)。通報的層次可以改變,可以通過增強員工意識。改進報告及記錄體系;
——時間的延誤可能發生在職業安全衛生管理體系故障和有害作用之間,而且,很多職業病有相當長的潛伏期,在判斷職業安全衛生管理體系正常運行之前等待危害的出現是不合理的。
應作出有效的結論,并采取糾正措施。至少每年要將這種分析傳送到最高管理者并納入管理評審(見4.6)。
3) 監測和交流結果
應對職業安全衛生調查和通報的有效性進行評價,評價應是客觀的,如可能,應得出量化的結果。
為在調查中吸取教訓,組織應該:
——如可行,識別組織職業安全衛生管理體系全面管理中缺陷的根源;
——與管理部門和相關方交流發現和建議(見4.4.3)
——將調查中的有關發現和建議納入持續的職業安全衛生評審過程;
——監測補救措施的及時實施和在整個時期內的隨后的有效性;
——吸取教訓。將不符合的調查中吸取的教訓應用于整個組織,重點是所涉及到的主要原理,而不是局限于避免組織同一區域內極為相似事件的重復發生。
4) 記錄保持
這可以是一個很簡短的正式計劃就會迅速地實現的活動,或者也可能是一個更為復雜的和長期的活動。有關的文件應與糾正措施的層次相適應。
應向管理者代表、員工職業安全代表遞交報告的建議,以便于分析的歸檔。
組織應保持一份所有事故的登記冊,其中應包括具有導致重大職業安全衛生后果的事件。 這類登記常常是法律要求。
e) 典型產出
——事故和不符合程序;
——不符合報告;
——不符合登記冊;
——調查報告;
——更新的風險評價報告;
——管理評審的輸入;
——對糾正和預防措施有效性進行評估的證據。
4.5.3 記錄及記錄管理
a) 要求

b) 目的
組織應保持記錄以證明職業安全衛生管理體系的有效運行,生產過程在安全的條件下進行。職業安全衛生記錄是管理體系及其符合性的文件,應制定、維持、字跡清楚,并進行適當的標識。
c) 典型投入
應予以保持的記錄包括(用于表明符合性):
——培訓記錄;
——職業安全衛生檢驗記錄;
——審核報告;
——協商
——事故及事件報告;
——事故及事件跟蹤報告;
——職業安全衛生會議記錄;
——醫療測試;
——健康監督;
——個體防護設備發放和個體防護設備維護記錄;
——應急響應演習;
——管理評審;
——危險源辨識記錄;
——風險評價記錄;
——風險控制記錄。
d) 過程
OHSAS18001的要求主要是自我說明式的。然而,應對以下方面予以注意:
——處理職業安全衛生記錄的權限;
——職業安全衛生記錄的保密;
——有關職業安全衛生記錄保留的法律和其他要求;
——圍繞電子記錄的使用的問題。
職業安全衛生記錄應完整填寫,字跡清楚,并予以適當的標識。對職業安全衛生記錄的保留時間應予以界定。記錄應保存在安全地點,便于查閱,避免損壞。應對重要的安全記錄妥善保護或按法律要求加以保護,以免可能的火災和其它損壞。
e) 典型投入
——程序(用于辨識、維護和處置職業安全衛生記錄);
——妥善保管和便于查閱的職業安全衛生記錄
4.5.4 審核
a) 要求

b) 目的
職業安全衛管理體系審核是一個組織可以評審和持續地評估其職業安全衛生管理體系的有效性的過程,通常,職業安全衛生審核需要考慮職業安全衛生方針和程序、作業場所內的壞境和實踐操作。
組織應制定內部審核計劃,使組織對其職業安全衛生管理體系符合OHSAS18001的情況進行自我評審。應由內部或由組織挑選的外部人員進行職業安全衛生體系的擬定審核,以證實其遵守文件化的職業安全衛生程序的程度以及體系的滿足組織的職業安全衛生目標方面是否是有效的。在這兩種情況下,審核人員均應處在一個公正的客觀的位置上。
注1:外審員的使用僅用來補充,不能替代對內審員的要求。
注2:內審的重點是職業安全衛生管理體系的績效,不應將其與職業安全衛生或其他安全檢驗混為一談。
c) 典型投入
——職業安全衛生方針陳述;
——職業安全衛生目標;
——職業安全衛生程序和作業說明書;
——危險源辨識、風險評價和風險控制的結果;
——法律和有效的經驗(如可行);
——不符合報告;
——審核程序;
——勝任的、獨立的內審員和外審員;
——不符合程序。
d) 過程
注:在ISO10011-1、ISO10011-2、ISO10011-3、ISO14010、ISO14011、SIO14012或BS8800:1999、附錄F中描述的通用原則和方法學適用于職業安全衛生管理體系審核。
1) 編制計劃
為了進行職業安全衛生內部審核,應準備一份年度計劃。職業安全衛生管理體系審核應覆蓋體系范圍內的整個運行,并評價與OHSAS18001的符合性。
審核的頻次和覆蓋性應考慮與體系各種要素的故障相聯系的風險、有關體系績效的資料、管理評審得出的結果、體系或環境經受變化的程度。
2) 管理者的支持
為使職業安全衛生審核具有價值,最高管理者應對審核的概念和在組織內有效地實施作出全面的承諾,這包括對審核發現和建議進行考慮和在適當時間內采取必要的措施和承諾。一旦同意進行審核,就應公正地完成。應向所有相關人員介紹審核的目的和審核的效益,鼓勵全體員工與審核員全面合作,并誠懇地回答他們的問題。
3) 審核
審核應由能夠勝作的、獨立的人員進行。審核結果應予以記錄并向管理者報告。管理者應進行評審,如必要,應采取有效的糾正措施。
審核提供了一個關于組織遵守職業安全衛生程序和慣例符合性程度的全面和正式的評價,審核的最終結果應包括一個職業安全衛生程序及遵守程序和慣例符合性程序的詳細書面評價(見4.5.4d)6)審核結果,下面),如必要,還應確定糾正措施。
4) 審核員
可由一個或一個以上的人員進行審核,審核小組可拓寬涉及面和改進合作。審核人員應獨立于所審核部門或所審核的活動。
審核員需要了解其任務并有能力勝任工作。他們需要有經驗,具有相關標準和即將審核的體系方面的知識,才能夠評估績效,識別缺陷。審核員應熟悉相關法律的要求。此外,審核員應了解他們所從事工作有關的標準和權威性指南以及獲取的渠道。
5) 資料收集和解釋
收集信息過程中所用的技術和手段取決于所進行審核的性質。審核應確保將重要活動的代表性樣本納入審核中,并對有關人員(包括挑選的員工職業安全衛生代表)進行訪談,應對相關文件進行檢查,資料的收集包括:
——職業安全衛生管理體系文件;
——職業安全衛生方針陳述;
——職業安全衛生應急程序;
——作業許可制度和程序;
——職業安全衛生會議記錄;
——事故及事件報告和記錄;
——任何報告或與職業安全衛生執法機關或其它法定實體的交流(口頭的、信件、通告等);
——法定的注冊和認證;
——培訓記錄;
——以往審核報告;
——糾正措施要求;
——不符合報告。
應盡可能將資料核對融入體系,以避免審核記錄的誤解和誤用。
6) 審核結查
最終審核報告的內容應簡明和完整,注明日期,并由審核員簽名,根據具體情況,應包括以下要素:
——審核目的和范圍;
——審核計劃的特點,審核小組成員和受審核代表的確認,審核日期和接受審核的領域;
——用于進行審核的參考文件的確定(OHSAS18001、管理手冊、……);
——不符合的實例;
——審核員對OHSAS18001符合性的評價;
——職業安全衛生管理體系對實現所陳述的管理目標的能力;
——最終審核報告的分發。
所有審核的結果應盡快反饋給相關方,以便能采取糾正措施。應起草經認可的補救措施行動計劃,并確定責任人、完成日期和報告要求。制定跟蹤監測計劃,確保建議按要求實現。當交流包含在審核報告中的信息時,應考慮保密。
e) 典型產出
——審核計劃或方案;
——審核程序;、
——審核報告,包括不符合報告、建議和糾正措施要求;
——被停止活動或停閉業務的不符合報告;
——向管理部門通報審核結果的證據。
4.6 管理評審

圖6管理評審
a) 要求

b) 目的
最高管理者應對職業安全衛生管理體系的運行進行評審,以便對其是否完全實施以及是否繼續適宜于實現組織所闡述的職業安全衛生方針和目標進行評價。
評審時應對職業安全衛生方針是否繼續適用加以考慮,為實現持續改進,應制定適合于未來時期的新的或更新的目標;評審還應對是否需要對職業安全衛生管理體系要素進行變動加以考慮。
c) 典型投入
——事故統計;
——內部和外部體系審核的結查;
——自前次審核以來對體系實施的糾正措施;
——應急報告(實際的和演習);
——來自管理者代表的關于整個體系績效的報告;
——危險源辨識、風險評價和風險控制過程的報告。
d) 過程
最高管理者定期進行評審(例如,每年一次),評審應集中于職業安全衛生管理體系的整體績效,而不是具體細節,因為在職業安全衛生管理體系內,應通過正常的手段來處理具體的細節問題。
在計劃管理評審時,應對以下幾個方面加以考慮:
——所針對的主題;
——誰應出席評審(各層經理、職業安全衛生專業顧問、其他人員);
——每個參與者在評審中的職責;
——為評審帶來的信息。
評審應該針對:
——現有方針的適用性;
——為實現未來時期的持續改進,目標的制定和更新;
——現有危險源辨識、風險評價和風險控制過程的合適性;
——風險水平和現有措施的有效性;
——資源的充分性(財力、人力、物力)
——職業安全衛生檢驗過程的有效性;
——危險源通報過程的有效性;
——已發生事故或事件的有關資料;
——記錄的程序無效的事例;
——自前次評審以來所進行的內審和外審的結果和其有效性;
——應急準備的狀態;
——職業安全衛生管理體系的改進(例如,引入新的倡議或擴展現有倡議);
——事故或事件調查的結果;
——預期的變動對法律或技術影響的評價。
管理者代表應向會議報告職業安全衛生管理體系的整體績效。
如果需要,職業安全衛生管理體系績效的部分評審應定期(比全面評審更頻繁)進行。
e) 典型產出
——評審紀要;
——對職業安全衛生方針和目標的修改;
——每個管理者具體的糾正措施,完成的最后日期;
——具體的改進措施及指定的職責和完成的最后日期;
——糾正措施評審日期;
——在未來內審計劃中重點反映的區域。
附錄A
(提示性的)
OHSAS18001與BS EN ISO9001(質量體系)和
BS EN ISO14001(環境管理體系)標準的兼容性
無論管理的活動是質量、環境、職業安全衛生還是其他的組織活動,管理體系的基本原理是共同的。一些組織可能在擁有一個完整的管理體系方面見到了效益,而其他的組織則可能更愿意在相同的管理體系的基礎上采納不同的體系。表A.1對那些執行這類國際標準和希望將職業安全衛生結合到其管理體系中的人們展示了OHSAS18001與BS EN ISO9001和BS EN ISO14001標準之間的相關性,這種相關性僅在指南中顯示。
表A.1 OHSAS18001與ISO9001:1994和ISO14001:1996標準之間的相關性