?
1、安全管理資料是一種以文字、圖像等手段記錄安全生產管理過程所形成的一系列文件的組合;
2、施工現場安全管理活動必然會形成大量的安全管理資料,它既是一種有效的安全管理手段,又是安全管理結果;
3、施工現場安全管理資料的收集、整理、歸檔工作,是專職安全管理人員的基本職責;
4、安全管理資料的好與差,從側面體現出施工現場的安全管理水平和安全管理人員的自身素質。
安全管理資料的意義
1、安全管理資料能夠直接體現安全生產管理工作的內容和各項成果,能夠直觀展現企業、項目及相關負責人的安全生產管理痕跡。
2、安全管理資料為安全生產管理工作提供有價值的參考。
3、安全分析、安全評價、事故處理、事故報告離不開各類安全生產資料。
4、安全管理資料是編寫安全生產工作意見、制定安全目標責任書、編寫各類安全生產總結和報告的基礎。
5、真實、完善的安全管理資料,能最大限度地規避或降低企業和相關人員因生產事故帶來法律后果的風險,是區分和追究安全生產事故法律責任最直接的證據之一。

PART 1/當前施工現場安全資料管理狀況
第一節 問題與成因

第二節 對策與完善

一、安全資料員的基本素質要求:
你必須知道自己需要做什么?你具備一定的語文功底嗎?你掌握電腦基本操作技能嗎?
二、安全資料人員自我提升:
牢記職責:做好安全管理資料是應盡的職責,是安全管理活動重要組成部分,不做“撞鐘和尚”,不“得過且過”
熟悉規范:熟悉安全生產規范標準,熟悉安全資料編制規程,熟悉地方相關要求,不裝“似懂非懂”,不說外行話
多跑現場:平時深入現場,及時了解現場施工節點,掌握分部分項工程施工動態,不坐“辦公閨房”,不“閉門造車”
及時歸檔:對各施工節點的資料,應及時收集編制,整理歸檔,今日事,今日畢,不拖泥帶水,不寫“回憶錄”
![]()
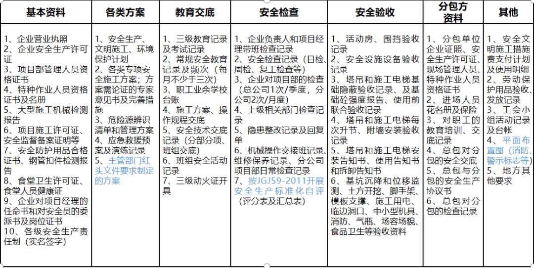
PART 2/安全資料編制分類

施工現場安全管理活動必然會形成大量的安全管理資料,它既是一種有效的安全管理手段,又是安全管理的結果。施工現場安全管理資料的收集、整理、歸檔工作,是專職安全管理人員的基本職責。
安全資料分為A、B、C三類:A類為基本條件類,B類為核心要求類,這兩類屬于相對靜態,以開工前和開工初期為主;C類為基本要求類,屬于相對動態,以開工后為主。
A類包括:企業證照資料,如總分包施工單位安全生產許可證書、食堂衛生許可證等;從業人員名冊與資料如:總分包施工單位項目負責人和專職安全員名冊及安全生產知識考核合格證書、總分包施工單位特種作業人員名冊及操作資格證書、務工人員信息清單;適用的法律法規、標準規范、安全生產規章制度、操作規程清單及有效文本;其他需收集的資料。
B類包括:危險性較大的分部分項工程及重大危險源清單;專項方案的編制和審批、交底、驗收、檢查、整改、復查資料與記錄。
C類包括:安全管理目標;安全生產職責和考核獎懲資料與記錄;安全物資、設施、設備、資金等資源配置計劃與管理資料與記錄;安全教育培訓計劃清單(進場、節假日、事故后)及實施記錄;危險源施工組織設計或安全技術措施的編制和審批、交底、驗收、檢查、整改、復查資料與記錄;班組安全管理檢查資料;事故報告、處理、統計資料與記錄;內部與外部審核和改進資料與記錄;其他需建立的資料和記錄。
![]()
PART 3/安全資料編寫、收集注意事項
主管部門經常查到的資料

容易遺漏的安全資料


對分包方資料的要求

安全資料簽名注意事項

安全資料時間簽署注意事項

每月固化資料收集

![]()
PART 4/安全資料時段性編制概述


每 日:班組活動、施工電梯(塔吊)交接班、施工電梯(塔吊)日維護、電工巡查記錄、安全動態管理日檢查表、(個人勞動防護用品發放記錄、安全防護用具、材料領用記錄)。
每 周:周例會、三級動火證、項目周檢、隱患排查(周安全教育照片簽到)腳手架驗收(不超過10米)、臨邊防護 驗收、模板支撐驗收。 每 旬:交底(交底可根據施工情況而定)一般在一周一層、各類應急救援演練資料。
每 月:大型機械定期檢查(每月兩次)、項目管理人員安全生產責任制考核、環境衛生檢查評分表(每月兩次)、施工現場環境衛生檢查記錄表、工地食堂衛生食品安全檢查表、消防設施檢查驗收、臨時用電驗收、勞動保護自查、勞動保護工作會議記錄、職工代表勞動保護巡視檢查表、施工現場場容場貌驗收表收表、施工電梯墜落實驗(三個月一次)。
每 年:總分包協議綜合交底、施工管理人員安全生產崗位責任制(人員調動及時換)、三級教育卡、施工安全生產管理制度、職工家屬安全責任狀、防火安全、行車安全責任狀協議。
項目部安全教育培訓按計劃表執行,保持每月2-3次 落地式腳手架驗收以單位工程(每棟樓)驗收,基礎驗收1次,每達到6-8米時驗收1次,搭設完成整體驗收1次。 懸挑式腳手架驗收,槽鋼層(懸挑基礎)驗收1次,每三層(不超過10米)一次,搭設到規定高度整體驗收1次(一般 18米,基本上每一懸挑需要驗收3次,以單位工程驗收,如果作業面較大以單位工程分段驗收) 臨邊、洞口安全防護設施驗收一層一次(以單位工程驗收,如果作業面較大以單位工程分段驗收)驗收記錄必須有項 目經理簽字。 模板工程及支撐體系安全驗收記錄每層一次(以單位工程驗收,如果作業面較大以單位工程分段驗收) 專項施工方案:基坑支護、降水、土方開挖、模板工程及支撐、腳手架搭設(懸挑、落地)、起重設備安裝拆卸方案、 卸料平臺(懸挑式鋼平臺)、起重吊裝、拆除施工、以上以單位工程編制,施工臨時用電可以單項工程編制、現場平 面布置圖、安全警示標志平面布置圖、消防平面布置圖、臨時用電平面布置圖及其他,開工前要求技術員編制完成。
新疆某建工集團申報建筑工程文明工地…
施工項目風險管理
施工項目風險管理計劃
生產系統安全風險管控措施
鋼制腳手架搭設檢驗使用和拆除安全規程
堅守核工業安全底線 筑牢安全根基
建筑施工現場安全生產風險點清單目錄…
門窗施工質量程序控制
工程施工安全保證措施
安全技術交底的基本要求和內容
如何做好施工現場安全管理工作
高處作業的安全注意事項
工程施工進度及工期保證措施
安全隱患排查治理方案
登高作業注意事項
如何做好施工現場安全管理