一、為什么要調整職業病分類和目錄?
1957年我國首次發布了《關于試行“職業病范圍和職業病患者處理辦法”的規定》,將職業病確定為14種,1987年對其進行調整,增加到9類99種。2002年,為配合《職業病防治法》的實施,原衛生部聯合原勞動保障部發布了《職業病目錄》,將職業病增加到10類115種。
近年來,隨著我國經濟快速發展,新技術、新材料、新工藝的廣泛應用,以及新的職業、工種和勞動方式不斷產生,勞動者在職業活動中接觸的職業病危害因素更為多樣、復雜。不少地方、部門和勞動者反映現行《職業病目錄》歷時10余年,已不能完全反映當前職業病現狀,有必要進行適當調整。2011年12月31日,第十一屆全國人民代表大會常務委員會第二十四次會議審議通過了《關于修改〈中華人民共和國職業病防治法〉的決定》,其中規定“職業病的分類和目錄由國務院衛生行政部門會同國務院安全生產監督管理部門、勞動保障行政部門制定、調整并發布。工會組織依法對職業病防治工作進行監督,維護勞動者的合法權益”。根據《職業病防治法》的有關規定,為切實保障勞動者健康及其相關權益,國家衛生計生委、國家安全監管總局、人力資源社會保障部和全國總工會聯合對《職業病分類和目錄》進行了調整。
二、為什么本次調整將《職業病目錄》改為《職業病分類和目錄》?
2002年,原衛生部聯合原勞動保障部發布了《職業病目錄》,將職業病增加到10類115種,與1987年職業病分類比較,增加1類,即將職業性放射性疾病從物理因素所致疾病分類中提出,單獨分為一類。本次《職業病分類和目錄》調整,仍然將職業病分為10類,但對3類的分類名稱做了調整。為了保持與《職業防治法》中關于職業病分類和目錄表述一致,將原《職業病目錄》修改為《職業病分類和目錄》。
三、《職業病分類和目錄》是怎樣調整的?
根據《職業病防治法》,2012年1月,國家衛生計生委會同國家安全監管總局、人力資源社會保障部和全國總工會啟動了《職業病分類和目錄》調整工作,成立了調整工作領導小組、工作組和技術組,明確了工作機制、調整原則和職業病遴選原則。技術組在問卷調查、現狀分析以及收集國際組織和其他國家做法的基礎上,召開三次專家會議,提出了基本框架、擬新增的職業病名單及依據。在此基礎上,工作組召開三次工作組會議和一次專家擴大會議,廣泛聽取相關部門和專家意見,于2012年12月7日形成了《職業病分類和目錄(草稿)》。經領導小組全體會議審議通過后,2013年1月14日向各地、各有關部門和社會公開征求意見。2013年3月22日,工作組召開第四次會議重點研究討論各地、各有關部門和社會反映的意見,并深入企業調查研究,充分溝通協商,最后達成共識并聯合印發了《職業病分類和目錄》。
四、《職業病分類和目錄》調整的原則是什么?
《職業病分類和目錄》的調整遵循以下原則:
1.堅持以人為本,以維護勞動者健康及其相關權益為宗旨。
2.結合我國職業病防治工作的實際,突出重點職業病種。
3.與我國現階段經濟社會發展水平和工傷保險承受能力相適應。
4.保持《目錄》的連續性和可操作性。
5.建立《目錄》動態調整的工作機制。
6.公開、透明,充分聽取各方面的意見。
五、職業病的遴選原則是什么?
職業病是指企業、事業單位和個體經濟組織等用人單位的勞動者在職業活動中,因接觸粉塵、放射性物質和其他有毒、有害因素而引起的疾病。職業病的遴選遵循以下原則:
1.有明確的因果關系或劑量反應關系。
2. 有一定數量的暴露人群。
3.有可靠的醫學認定方法。
4.通過限定條件可明確界定職業人群和非職業人群。
5.患者為職業人群,即存在特異性。
六、職業病病種作了哪些調整?
根據《職業病分類和目錄》調整的原則和職業病的遴選原則,修訂后的《職業病分類和目錄》由原來的115種職業病調整為132種(含4項開放性條款)。其中新增18種,對2項開放性條款進行了整合。另外,對16種職業病的名稱進行了調整?!堵殬I病分類和目錄》調整前后變化詳見附表1、2。
七、職業病分類作了哪些調整?
調整后仍然將職業病分為10類,其中3類的分類名稱做了調整。一是將原“塵肺”與“其他職業病”中的呼吸系統疾病合并為“職業性塵肺病及其他呼吸系統疾病”;二是將原“職業中毒”修改為“職業性化學中毒”;三是將“生物因素所致職業病”修改為“職業性傳染病”。
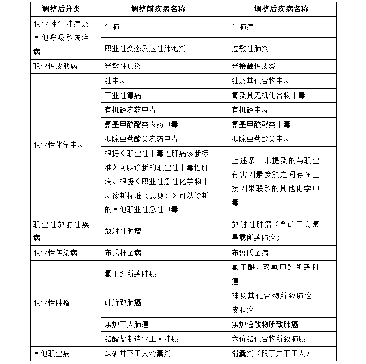
八、職業性塵肺病及其他呼吸系統疾病做了哪些調整?
在職業性塵肺病中,將“塵肺”修改為“塵肺病”。在職業性其他呼吸系統疾病中,一是增加刺激性化學物所致慢性阻塞性肺疾病、金屬及其化合物粉塵肺沉著病(錫、鐵、銻、鋇及其化合物)和硬金屬肺病;二是將“變態反應性肺泡炎”修改為“過敏性肺炎”。
九、職業性皮膚病、眼病及耳鼻喉口腔疾病做了哪些調整?
在職業性皮膚病分類中,一是增加1種職業?。喊装?二是將“光敏性皮炎”修改為“光接觸性皮炎”。職業性眼病分類未作調整。在職業性耳鼻喉口腔疾病分類中,增加1種職業?。罕鹈@。
十、職業性化學中毒做了哪些調整?
職業性化學中毒分類,一是增加5種職業病:分別是銦及其化合物中毒、溴丙烷中毒、碘甲烷中毒、氯乙酸中毒和環氧乙烷中毒;二是將“鈾中毒”修改為“鈾及其化合物中毒”,將“工業性氟病”修改為“氟及其無機化合物中毒”,將“有機磷農藥中毒”修改為“有機磷中毒”,將“氨基甲酸酯類農藥中毒”修改為“氨基甲酸酯類中毒”,將“擬除蟲菊酯類農藥中毒”修改為“擬除蟲菊酯類中毒”;三是將“根據《職業性急性化學物中毒診斷標準(總則)》可以診斷的其他職業性急性中毒”和“根據《職業性中毒性肝病診斷標準》可以診斷的職業性中毒性肝病”兩個開放性條款進行整合,修改為“上述條目未提及的與職業有害因素接觸之間存在直接因果聯系的其他化學中毒”。
十一、物理因素所致職業病及職業性放射性疾病分別做了哪些調整?
物理因素所致職業病分類,增加2種職業?。悍謩e是“激光所致眼(角膜、晶狀體、視網膜)損傷”和“凍傷”。職業性放射性疾病分類,擴大放射性腫瘤范圍,將“礦工高氡暴露所致肺癌”列入放射性腫瘤范圍。
十二、職業性傳染病做了哪些調整?
職業性傳染病分類,一是增加2種職業?。?ldquo;艾滋病(限于醫療衛生人員及人民警察)”和“萊姆病”;二是將“布氏桿菌病”修改為“布魯氏菌病”。
艾滋病(限于醫療衛生人員及人民警察)是指醫療衛生人員及人民警察在職業活動或者執行公務中,被艾滋病病毒感染者或病人的血液、體液,或攜帶艾滋病病毒的生物樣本,或廢棄物污染了皮膚或者黏膜,或者被含有艾滋病病毒的血液、體液污染了的醫療器械或其他銳器刺破皮膚感染的艾滋病。
萊姆病是一種主要通過蜱叮咬,由伯氏疏螺旋體引起的慢性自然疫源性疾病,多發生在林區,且發病區域很廣。長期在林區工作者,受蜱叮咬后感染和發病概率較高。
十三、職業性腫瘤做了哪些調整?
職業性腫瘤分類,一是增加3種職業病:分別是“毛沸石所致肺癌、胸膜間皮瘤”,“煤焦油、煤焦油瀝青、石油瀝青所致皮膚癌”,“β-萘胺所致膀胱癌”;二是將“氯甲醚所致肺癌”修改為“氯甲醚、雙氯甲醚所致肺癌”,將“砷所致肺癌”修改為“砷及其化合物所致肺癌、皮膚癌”,將“焦爐工人肺癌”修改為“焦爐逸散物所致肺癌”,將“鉻酸鹽制造業工人肺癌”修改為“六價鉻化合物所致肺癌”。
十四、其他職業病做了哪些調整?
在其他職業病中,一是將“煤礦井下工人滑囊炎”修改為“滑囊炎(限于井下工人)”;二是增加“股靜脈血栓綜合征、股動脈閉塞癥或淋巴管閉塞癥(限于刮研作業人員)”。
《職業病分類和目錄》調整前,滑囊炎的職業人群限定為煤礦井下工人,現在修改為井下工人,擴大了職業人群范圍。
手工刮研作業在機床生產、精密加工和維修中十分普遍,具有一定暴露人群。由于刮研作業長期壓迫,一些勞動者出現股靜脈血栓、股動脈閉塞或淋巴管閉塞的癥狀。為此,國家衛生計生委、人力資源社會保障部、國家安全監管總局、全國總工會等部門組織中國疾病預防控制中心相關專家,深入企業調研,經反復研究論證,一致同意將刮研作業局部壓迫所致股靜脈血栓綜合征、股動脈閉塞癥或淋巴管閉塞癥列入《職業病分類和目錄》。
十五、這次《職業病分類和目錄》調整,主要涉及到哪些人群?
本次《職業病分類和目錄》調整傾向生產一線作業人員。例如煤炭、冶金、有色金屬、化工、林業、建材、機械加工行業作業人員,另外,還涉及低溫作業人員、醫療衛生人員和人民警察等。
十六、根據《職業病診斷鑒定管理辦法》及《職業病分類和目錄》確診的職業病人享受什么待遇?
勞動者被診斷為職業病,依照《職業病防治法》和《工傷保險條例》的規定,享受相應待遇。所在單位參加了工傷保險的,分別由工傷保險基金和用人單位支付相應待遇;未參加工傷保險的,其待遇由用人單位支付。
用人單位不存在或者無法確認勞動關系的職業病病人,可以向地方人民政府申請醫療救助和生活等方面的救助。


安全生產法律法規匯編(2026版)
高等學校實驗室安全工作部分法律法規…
以法治力量護航生態環境監測產業高質…
《煤礦安全規程》2022版與2025版對照…
史上最嚴的新《安全生產法》看這里
安全生產法律法規匯編(2025版)
《中華人民共和國突發事件應對法》逐…
《企業安全生產費用提取和使用管理辦…
新版《中華人民共和國安全生產法》逐…
2014版安全生產法深度解讀
中華人民共和國安全生產法【2014版】…
中央企業安全生產治本攻堅三年行動方…
新版安全生產法(2020修訂版)解讀
化工和危險化學品生產經營單位重大生…
圖解新安全生產法
《建設項目安全設施“三同時”監督管…