本文根據某電廠工程實例,說明了電子絮凝工藝在火電廠含煤廢水處理中的應用,為傳統含煤廢水處理系統改造工程提供經驗與借鑒。
火電廠含煤廢水主要來源于輸煤系統沖洗產生的廢水、煤場噴淋水、輸煤系統除塵排水及煤場區域收集雨水。含煤廢水具有懸浮物(SS)濃度高,濁度大,色度深等特點。電廠含煤廢水SS濃度較高,不適合混入工業廢水處理系統進行綜合處理。
選擇含煤廢水處理工藝主要考慮SS的去除效果,確保出水SS濃度滿足10~20mg/L;同時選用的處理工藝運行維護工作量不宜過大且運行費用不宜過高。目前很多國內火電廠含煤廢水處理系統處理結果非常不理想,嚴重影響后續工業廢水處理,造成工業廢水出水懸浮物濃度高,色度大,有相當一部分含煤廢水處理系統由于處理效果太差、運行維護工作量大或費用過高而停運成為擺設。
本文依據南方某火電廠含煤廢水處理系統改造項目工程實例,探討電子絮凝工藝在火電廠含煤廢水處理中的應用,為傳統含煤廢水處理系統改造工程提供經驗與借鑒。
1原含煤廢水處理系統存在的問題
原含煤廢水設有加藥混凝+膜過濾工藝系統,廢水處理能力為30m3/h,日處理水量為720m3,調節池容積為600m3。原有設施處理容量太小,且因運行維護工作量大、運行費用較高而停運多年,設備陳舊已不能使用。
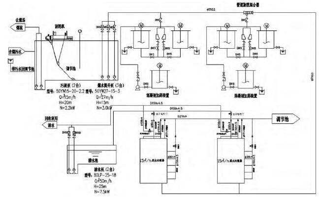
1.1加藥混凝+膜處理系統工藝流程
原含煤廢水處理系統工藝流程為:廢水→調節池→混凝沉淀箱→膜式過濾器→清水池。

圖1原含煤廢水加藥混凝+膜處理工藝系統圖
1.2系統設備
原含煤廢水加藥混凝+膜處理工藝系統主要設備包括煤水提升泵、綜合處理機、煤泥提升泵、中間水泵、中間水箱、膜式過濾器、回用水泵、刮泥機、加藥系統、就地控制系統。
1.3存在的問題
該電廠原含煤廢水處理系統需處理一期煤場和二期煤場含煤廢水(共50m3/h),現有處理容量太小(廢水處理能力為30m3/h)。原含煤廢水處理采用加藥混凝/過濾工藝,系統的運行需安排專業人員定時添加化學絮凝劑,并細心運行維護,同時,需定期更換過濾膜,使得運行成本高。
該系統已停運多年,部分設施老化。未經達標處理的含煤廢水直接進入后續工業廢水處理系統,造成工業廢水處理系統負荷過大,達不到處理效果,出水懸浮物濃度高,色度大。電廠排水水質已不能滿足國發〔2015〕17號《水污染防治行動計劃》和地方環保部門要求。
2解決方案
2.1技術思路
以上分析表明,要解決原含煤廢水處理系統存在的問題,需選取一種設備運行較為穩定,操作簡單,運行維護工作量小且費用較低的工藝方案,同時煤水通過該工藝處理后,懸浮物及色度的去除效果較好,不影響后續工業廢水處理系統運行效果。
此外,需提高處理系統的設計處理容量,以適應同時處理一期煤場和二期煤場含煤廢水的要求。經工藝比選,選取“電子絮凝+離心沉淀+過濾”工藝為該電廠含煤廢水處理系統改造方案。“加藥混凝/過濾”和“電子絮凝/離心沉淀/過濾”技術經濟比較。
2.2電子絮凝處理工藝流程
本改造工程擬新建一套電子絮凝處理系統替代現有處理系統,布置于現有含煤廢水處理設施拆除場地。新建電子絮凝法含煤廢水處理系統將能處理全廠含煤廢水,設計處理能力為2×50m3/h。
含煤廢水流入含煤廢水調節池后,上液部分經帶液位控制的提升泵進入電子絮凝器絮凝反應,廢水在其中經過絮凝進入離心沉降反應器,利用其特殊結構沉降,污泥污通過離心沉淀反應器底部電動閥排出流入煤場環溝,上清液溢流到中間水池。然后再經過加壓泵把水送入自動過濾器進行過濾后就可送入系統回用。整個過程不需添加化學藥劑。該系統由PLC控制,從廢水進入系統到可回收利用清水的整個過程連續自動運行。
電子絮凝+離心沉淀+過濾工藝原則性系統見圖2。

圖2電子絮凝+離心沉淀+過濾工藝系統圖
2.3主要工藝設備
該套含煤廢水處理系統由:含煤廢水調節池、煤水提升泵、電子絮凝反器、離心澄清反應器、中間水池、中間水泵、過濾器、回用水池、回用泵等組成,主要工藝設備見表1。
表1主要工藝設備表
2.4系統運行情況
該電廠采用的“電子絮凝/離心沉淀/過濾”含煤廢水處理系統,設備自動化運行,運行維護成本低,不受水質變化的影響,對后續工業廢水處理系統運行效果未產生不良影響,運行穩定。含煤廢水處理系統出水水質和電廠總排口廢水水質均能滿足該工程技術協議性能保證值。
3結論
電子絮凝處理工藝在本電廠廢水改造工程中處理效果穩定、出水水質達標、運行費用低、自動化控制水平高、運行維護工作量小,有效解決了原含煤廢水加藥混凝工藝系統存在的問題,環境效益和經濟效益顯著,建議在電力行業廢水處理中進一步推廣使用。
污水處理過程中溶解氧的控制問題匯總
論污水的化學處理之化學混凝法
超低排放改造與脫硫廢水處理的優化探討
淺析化工廢水特點及廢水處理原則、特征
三種常見的高鹽廢水處理方式
城市黑臭水體治理技術體系研究
化工污水處理過程中的危險因素分析
關于污泥性狀異常及簡單分析結果
UASB厭氧處理工藝
污水處理系統應急預案
農村生活污水處理
燃煤電廠脫硫廢水零排放預處理工藝選…
煤化工廢水處理技術研究
SBR法處理煤化工廢水中石油烴類的試…
發電廠節水及廢水綜合利用改造實例
工業園區污水處理工藝選擇