隨著工農業的迅速發展,大量污染物被排放到水體中,造成水資源的嚴重污染。2016年5月20日,國家環保部公布的2015年《中國環境公報》中指出,我國地表水污染狀況依然嚴峻:七大流域、浙閩片河流、西北諸河、西南諸河及太湖、滇池和巢湖等水體仍存在不同程度的污染問題。藍藻水華是最為常見的淡水水華中的一種,也是危害最為嚴重的一種。近二十年來,世界范圍內越來越多的湖泊與河流都面臨著藍藻水華的問題(如圖1所示),其爆發生長的原因可歸為以下幾點:
(1)當磷鹽濃度低于0.2 mg/L時,磷濃度的增加可促進藍藻水華優勢藻-微囊藻的生長,使水體中的藍藻成為優勢藻種;
(2)大多數藍藻細胞的最佳生長溫度都高于綠藻和硅藻,據報道藍藻細胞在高于25 ?C的溫度條件下生長速率最快;
(3)藍藻細胞具有能利用橙、黃和綠波段光的藻膽蛋白,使藍藻細胞具有比其它藻類更寬的光吸收波段;
(4)許多藍藻細胞中具有能使其懸浮在水體中并垂直遷移的氣囊,這也有利于藍藻細胞與其它藻類競爭光照和營養鹽;
(5)藍藻可以通過二分裂形成細胞數目很多的群體膠鞘,使浮游動物難以攝食,從而具有更強的生長競爭優勢;
(6)藍藻細胞可通過分泌它感物質和產生毒素的方式來抑制其它藻種的生長。

圖1 不同水體環境中的有害藍藻水華
(a)中國太湖(微囊藻屬);(b)美國加拿大伊利湖(微囊藻屬);(c)瓜地馬拉阿特蘭湖(林氏藻屬);(d)芬蘭波羅的海海灣(節球藻屬,魚腥藻屬,微囊藻屬);(e)中國滇池(束絲藻屬);(f)美國北卡羅來納州Neuse河河口(微囊藻屬)
上海青草沙水庫是具有代表性的大型人工水庫,對保障上海供水水量和水質具有重要作用。根據《青草沙水庫水質變化及藻類演替規律初步研究(2009年5月~2010年6月)》和《青草沙水庫水質監測報告(2010年12月~2011年2月)》,青草沙水庫在施工和運行期間水體中氮磷含量均達到富營養化水平,水庫已具備藻類爆發所需的營養條件。
藍藻可以在生長過程中利用水體中的氮磷等營養物質以及其它微量元素合成細胞內有機物質。其中一部分有機物質,會因藻細胞代謝或受損而被釋放到水體中,如臭味物質、藻毒素等,這些有機物質不但會影響水的感官性狀而且對飲用水的水質安全也存在不利影響;另外藻細胞在光合作用過程中會生成大量的OH-,導致水體pH的顯著升高。
1 藍藻水華對水處理的影響
1.1 干擾混凝沉淀過程
由于藻細胞帶負電,具有很高的穩定性,難以混凝,同時藻類代謝物會在混凝過程中與混凝劑的水解產物反應生成絡合物并附著在絮體顆粒表面,阻礙顆粒間的有效碰撞和聚集,這就需要增加混凝劑的投量,來補償這些絡合物對顆粒脫穩和絮凝造成的影響。同時,藍藻水華時水體pH值偏高,使可選擇的混凝劑種類減少,降低鋁鹽和鐵鹽等混凝劑的水解產物所帶電荷,不利于藻細胞和絮體顆粒脫穩,嚴重影響混凝效果。此外,由于藻細胞密度小、形成的絮體結構松散、強度低、沉降性差,導致出水中仍可能有大量的藻細胞,增加水處理難度。尤其是細胞中含有氣囊的藻類,如銅綠微囊藻,不但擁有更小的藻細胞密度,而且細胞在水體中所受的浮力更大,更不易沉降。另有研究報道,藻類光合作用中產生的氧氣會在絮體中形成氣泡,進一步降低沉降速率。
1.2 縮短濾池運行周期
由于常規的混凝沉淀過程不能有效地將水體中的藻類去除,導致出水中未去除的藻類進入后續濾池中,這些藻類會粘附在濾料的表面,使濾料結塊、堵塞甚至穿透濾池,惡化水質,大大縮短濾池的運行周期,增加反沖洗頻率、強度及水量,而且被藻類粘附的濾料也不易被沖洗干凈,增大生產成本,導致實際產水量下降。有研究報道,當水體中微小藍藻細胞占所有藻類的比例從10%~50%增加到85%~100%時,會導致更多的藻細胞穿透濾池進入到管網中,這一結果說明相比其它藻種,微小的藍藻細胞如微囊藻對水處理工藝的影響會更為嚴重。
1.3 破壞工藝構筑物
水體中的藻類可在鋼筋混凝土構筑物的表面附著生長,通過物理、化學及生物作用加速混凝土的腐蝕從而破壞管道,使構筑物的表面老化粗糙。有研究報道,這種腐蝕作用是由于有機酸的產生或者電化學電池的形成引起的。被腐蝕后的構筑物更容易被藻類附著生長,增加構筑物表面的清洗難度及所需消毒劑的量,導致生產成本的增加。
1.4 影響消毒工藝消毒副產物
在高藻水中,水體中的藻類及代謝物,包括碳水化合物、蛋白類化合物和氨基酸等,是主要的DBPs前驅體,具有較高的DBPs生成勢,會造成消毒工藝過程中DBPs的形成。另外,AOM(藻類有機物)中富含有機氮,在氯化過程中可產生比NOM(天然有機物,如腐殖酸)更高量的N-DBPs,其相比C-DBPs具有更高的毒性和致癌性,嚴重威脅飲用水安全。
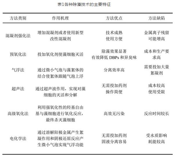
2 水廠強化除藻技術
常規的混凝-沉淀工藝去除藻細胞的效率并不理想,強化混凝是一種在水處理常規混凝過程中采取一定的技術措施提高除藻效果的化學方法,按其作用機理,可主要分為混凝劑強化法和預氧化法。強化混凝除藻不改變水廠原有的工藝流程,并且不需要增加構筑物和大型設備。另外,由于藻類密度較小,一般接近于水的密度,其形成的絮體一般不易沉淀,傳統的混凝沉淀法很難達到較好的藻去除效果,因此,近年來氣浮除藻的方法受到了廣泛的關注。超聲除藻由于技術簡便可靠,且效果顯著,正成為一種新的發展方向。電化學法除藻兼顧了混凝劑投加和絮體的去除,不僅可以有效去除藻類,對水中其它雜質也有一定的去除能力。此外,高級氧化法除藻也因為優秀的除藻能力且反應條件要求低而受到國內外學者的關注。
2.1 混凝劑強化法
常規的硫酸鐵、三氯化鐵、硫酸鋁等混凝劑對于高藻水的處理效果不佳,為了提高混凝除藻效率,可從混凝劑的角度來強化混凝。強化方法可分為三種:
(1)增加混凝劑投加量,即增加水中反離子的濃度,使藻細胞脫穩,并在絮體的吸附作用下從水中沉降。但是這種方法不但會導致水處理成本的增加,而且可能會因混凝劑殘余離子濃度的增加而危害人類健康,如鋁超標而導致的阿爾茨海默病等健康風險。
(2)添加助凝劑、開發新型高分子混凝劑(如投加藻原酸鈉、活性硅膠)、采用新型有機混凝劑聚二甲基二烯丙基氯化銨和新型無機混凝劑聚硅硫酸鋁等方法,均可強化除藻效果。
(3)使用改性混凝劑,如改性粘土,彌補傳統混凝劑除藻效率不高、沉降性能較差等不足。Anderson曾提出粘土是最有前景的絮凝除藻材料,后來陸續報道了許多關于使用不同方法對粘土進行改性的研究,進一步證實了改性粘土在除藻方面的優良性能。
2.2 預氧化法
在水廠除藻中一般使用氧化劑進行高藻水的預處理,通過滅活藻細胞達到提高混凝除藻效果的目的。通過向高藻水中投加化學藥劑將藻細胞直接殺死,目前常用的氧化劑有氯、二氧化氯、臭氧、KMnO4等,它們與常規水處理工藝配合是強化混凝、解決高藻水源藻類問題的有效途徑之一。這些氧化劑可以破壞藻細胞的細胞壁、細胞膜和胞內物質,從而殺死甚至解體藻細胞。
氯是水處理中應用最為廣泛的預氧化劑,在工程實際中,一般是以次氯酸鈉或氯氣的形式投加到水體中。在常規的水處理pH范圍內,氯主要以具有較高氧化能力的次氯酸的形態存在于水體中,通過氧化、加成及親電取代等反應達到氧化污染物的目的。對于藻細胞濃度為2×104 cells/mL的水樣,經初始投量為1 mg/L的氯預氧化,可將聚合氯化鋁混凝除藻的效率提高10%。但是,現有的預氯化強化混凝除藻機制都是通過破壞、殺死甚至解體藻細胞的途徑來達到強化混凝除藻的目的。這一機制下的預氯化強化除藻方法會造成IOM(胞內有機物)釋放,進而導致氯化DBPs濃度增加等飲用水安全問題,危害人體健康。
二氧化氯氧化藻細胞的速度極快,具有顯著的殺藻效果,而且有效地控制DBPs和異臭味,但是其成本和生產要求高,使用過程中還會產生亞氯酸鹽和氯酸鹽等對人體有害的物質。
臭氧作為一種優良的強氧化劑,能夠在殺藻的同時氧化去除部分有機物,其能夠與有機物中的-C=C-反應,降低有機物分子量,使有機物的芳香性消失,使極性和可生化性增強。臭氧預氧化可將三氯化鐵混凝除藻的效率提高10%~15%,將氣浮除藻的效率從75%提高至93%。但是臭氧一般不易貯存且發生裝置較為昂貴,因此設備投資和運行費用都很高。
KMnO4在水處理過程中可以同時發揮氧化、消毒和微絮凝的作用。與臭氧相比,它不但價格低而且生產使用方便。KMnO4對混凝除藻效果的強化作用十分顯著,當鋁鹽混凝劑的投量為0~40 mg/L時,使用1.7 mg/L的KMnO4預氧化可以將藻細胞去除率提高10%~30%。但是,由于KMnO4的水溶液呈紫色,使用不當容易造成出水色度和錳離子濃度超標的問題。
2.3 氣浮除藻
氣浮除藻是通過微小氣泡與藻絮體的結合使絮體跟隨氣泡上浮從而達到固液分離的一種物理除藻方法。氣浮技術主要分為電解凝聚氣浮、生物及化學氣浮、分散空氣氣浮和溶解空氣氣浮。其中溶解空氣氣浮包括壓力溶氣氣浮和真空溶氣氣浮兩種,水廠中一般采用的是壓力溶氣氣浮,這種方法能夠穩定產生10~100 μm的微氣泡。
氣浮過程中的分離效率高度依賴于藻細胞與氣泡之間的碰撞和粘附效率。與藻細胞類似,氣泡也是帶負電荷的,這可能是由于氣液界面處不對稱偶極子的存在造成的。藻細胞和氣泡所帶的同性電荷不利于它們之間的碰撞和粘附,從而抑制氣浮除藻的效率。已有研究提出通過引入表面活性劑來促進氣泡對藻細胞的粘附作用,然而這種方法仍無法實現更高的藻細胞去除效率。相反,通過聚合物的架橋作用可以實現藻細胞的有效去除,但卻會導致處理后水體中高濃度聚合物的存在,這是因為聚合物不容易粘附到氣泡上造成的。因此,壓力溶氣氣浮除藻的方法需要進一步的優化,以避免藻類爆發期間各種水處理問題的發生。
研究報道,混凝過程的引入可以增大顆粒粒徑進而強化氣浮除藻效果;相比沉淀工藝,氣浮使絮體上浮至水面而去除的速度要比沉淀工藝快的多,尤其是對于高藻水的除藻效果顯著。同濟大學胡澄澄等通過中試研究對比了混凝/沉淀和混凝/氣浮兩種工藝單元處理太湖原水的效果,直接證明了混凝/氣浮工藝比混凝/沉淀工藝更能有效地去除藻類。然而,氣浮除藻的效率高度依賴于混凝劑投加量和混凝過程中形成含藻絮體的能力。由于藻細胞低密度、高運動性、形態多樣的特點和AOM的干擾導致傳統的鋁鹽混凝過程難以實現藻的高效混凝,并且所需增加的混凝劑投量無法在化學計量的基礎上預估,最終導致無效氣浮。無效氣浮可引發一系列的問題,例如出水濁度高、縮短濾池運行周期和出水中含藻毒素等。因此,氣浮之前混凝過程的進一步優化對避免藻類爆發期間出現上述問題具有關鍵的作用。
2.4 超聲除藻
超聲除藻是利用超聲波引發質點高速往復運動,通過物理作用使得藻細胞受損、破裂;同時產生的超聲空化作用會破壞藻類蛋白活性,通過抑制光合作用減緩藻類生長;另外,水分子在高壓高溫的空化泡中能產生羥基自由基,通過與胞內有機物接觸進行熱解反應,實現對藻類的滅活和分解。
超聲除藻的主要優勢在于可以快速去除藻類,而且不需要額外藥劑,安全無害;操作技術和控制方法簡單容易,可以使用自動化控制手段,節約成本。這種方法的主要缺點是超聲波在傳播的過程中頻率會迅速降低,限制了使用的場景;同時限于治理成本,超聲除藻的初期投資以及自動化技術的發展都制約了超聲除藻的普及。
2.5 高級氧化除藻
高級氧化除藻是指通過反應產生具有強氧化性的羥基自由基與藻類進行氧化反應,從而使包括藻細胞與胞外物質在內的有機物氧化成低毒或者無毒的小分子物質的一種除藻工藝。由于羥基自由基具有氧化性強、反應速度快、反應條件簡單的特點,高級氧化除藻工藝也廣受關注。根據羥基自由基的生成方式不同,可以將高級氧化除藻工藝分為臭氧氧化法、芬頓氧化法和電化學氧化法三類。雖然高級氧化法除藻高效無污染,但是反應制得的羥基自由基濃度較低且反應時間較長,這些都是目前遇到的關鍵難題。
2.6 電化學除藻
電化學除藻是通過電絮凝和氣浮兩方面進行作用。首先,在外加電源的作用下通過犧牲陽極進行氧化反應,將陽極金屬(鐵、鋁)溶解產生大量金屬離子,再經過水解和聚合作用形成金屬氫氧化物和多羥基配合物,最后產生絮凝作用形成絮體去除水中藻細胞和雜質顆粒。另一方面,在陰極上發生還原反應產生氫氣,這些氣體迅速擴散至水體中形成微小氣泡并與絮體接觸、附著在表面,最終絮體被浮力帶到水面并通過刮渣機分離出去。相比加壓溶氣法和機械法產生的氣泡,電解產生的氣泡直徑更小,分布更密集,更易與絮體粘附,具有顯著的分離效果。
電化學法同時為除藻提供了混凝劑和固液分離的能力,無需額外投加藥劑,且新生成的金屬離子混凝效果也強于預制藥劑。此外,電化學過程中的電氧化反應對水體中的其它污染物如COD、氨氮等也有一定的去除能力。雖然電化學法有諸多優勢,但是它的缺點也很明顯。在電解過程當中,陽極很有可能會發生鈍化現象,這會使電耗增加且金屬離子溶解減少,影響絮凝效果。另一方面,電解效果受到水質影響較大,水體電導率過低時需要加入電解質來改善電解條件。

3 結語
隨著水體富營養化的加劇,水華爆發越來越頻繁。水廠迫切需要一種能夠高效凈化高藻水,同時能夠減少DBPs前驅體產生的處理工藝。如何在不破壞藻細胞完整性的前提下除藻,是目前的一種研究思路。當前水廠使用的強化除藻技術如混凝劑強化法、預氧化法、氣浮法、超聲法、高級氧化法、電化學法都存在一些問題:混凝劑的添加是否會增加成本或者因混凝劑殘余離子濃度的增加影響人類健康;氧化劑的投加如何避免DBPs前驅體的產生;氣浮過程中如何提高藻細胞與氣泡間的碰撞和粘附效率;如何在保證處理能力的前提下降低超聲法的前期成本;高級氧化法的反應時間能否縮短;電化學法對低電導率的水體是否有較好的效果??傊?,綜合利用各種方法,取各家所長,避各家所短去除水廠源水中的藻類是城市供水水質安全的一項重要課題。
推薦參考
李國平, 戚菁, 蘭華春. 水廠除藻技術的研究進展綜述[J]. 凈水技術, 2018,37(9):32-39.
Li Guoping, Qi Jing, Lan Huachun. Review on research progress of algae removal technology in water treatment plant[J]. Water Purification Technology, 2018,37(9):32-39.
污水處理過程中溶解氧的控制問題匯總
論污水的化學處理之化學混凝法
超低排放改造與脫硫廢水處理的優化探討
淺析化工廢水特點及廢水處理原則、特征
三種常見的高鹽廢水處理方式
城市黑臭水體治理技術體系研究
化工污水處理過程中的危險因素分析
關于污泥性狀異常及簡單分析結果
UASB厭氧處理工藝
污水處理系統應急預案
農村生活污水處理
燃煤電廠脫硫廢水零排放預處理工藝選…
煤化工廢水處理技術研究
SBR法處理煤化工廢水中石油烴類的試…
發電廠節水及廢水綜合利用改造實例
工業園區污水處理工藝選擇