摘要:通過分析煤化工廢水的來源及特點,匯總了我國主要煤化工項目廢水“近零排放”的技術及工程應用現狀,提出了現階段煤化工廢水“近零排放”存在的主要問題,并給出相應的對策建議。
關鍵詞:煤化工;廢水;“近零排放”
近年來,在國內煤炭庫存積壓、價格下跌而原油、天然氣等石化產品需求擴大、價格上漲的市場環境下,在重點區域霧霾治理和煤炭產業轉型升級的政策導向下,企業和政府發展煤化工的積極性日漸高漲。煤化工項目耗水量大,標煤轉化的新鮮水耗高達2 ~ 3 m3/t,而我國煤炭、水資源呈明顯的逆向分布特征,煤化工項目的快速發展加劇了當地水資源的供需矛盾。廢水“近零排放”能最大限度地處理和回用項目產生的各種廢水,是緩解當地水資源緊缺的重要途徑。但由于煤化工廢水組成成分復雜,“近零排放”設計、建設及運行經驗欠缺,目前我國煤化工廢水“近零排放”運行效果并不理想。因此,有必要對現有煤化工廢水“近零排放”技術及工程進行分析總結,剖析存在的問題,并提出對策建議。
煤化工廢水來源及特征
煤化工項目產生的廢水主要包括氣化廢水、生活及其他有機廢水、循環排污水、化學水站排水、初期雨水、地面沖洗水和其他特征廢水;在污水處理及回用過程中,還會產生濃鹽水及高濃鹽水。
氣化廢水
對于煤化工項目,不同氣化技術產生氣化廢水的水質、水量差異較大,目前應用較多的主要有碎煤加壓氣化、粉煤氣化和水煤漿氣化。
碎煤加壓氣化廢水。由于氣化溫度相對較低,碎煤加壓氣化廢水污染物濃度高,COD濃度一般為3 000 ~ 5 000 mg/L,最高可達6 000 mg/L ;且污染物成分復雜,有單元酚、多元酚、氨氮、有機氮、脂肪酸及其他較少量的苯屬烴、萘、蒽、噻吩、吡啶等難降解有機物,B/C值小于0.3,可生化性較差。
水煤漿氣化廢水。水煤漿氣化廢水主要來自激冷水、煤氣洗滌水和渣水分離水,由于氣化溫度高,廢水有機物濃度低,COD濃度一般在500 mg/L,且污染物大都為小分子有機物,可生化性好,B/C值大于0.5。但廢水中TDS濃度高,一般在3 000 mg/L以上,特別是Cl- 濃度高,一般在500 mg/L左右。
粉煤氣化廢水。粉煤氣化廢水主要來自煤氣洗滌水和淬渣水,也屬于高溫氣化廢水,COD濃度與水煤漿氣化廢水大致相同,但Cl-、TDS濃度相對于水煤漿氣化廢水更高,Cl- 濃度一般在2 000 ~ 3 000 mg/L,TDS濃度一般在10 000 mg/L以上。
生活及其他有機廢水
煤化工項目生活及其他有機廢水主要包括:生活及化驗污水、低溫甲醇洗廢水、地面沖洗廢水和初期污染雨水等,其水質特點是污染物濃度適中,可生化性好,COD濃度一般在300 mg/L以上,與氣化廢水相比,其TDS濃度較低,一般在1 000 mg/L以下。
循環排污廢水
循環排污水有機物濃度較低,但SS、TDS濃度高,典型循環排污水COD、SS、TDS的濃度分別為100~300 mg/L、400~1 400 mg/L和1 500~2 500 mg/L。
化學水站排水
化學水站排水水質特點是有機物濃度低、TDS濃度高。離子交換除鹽法產生的廢水TDS濃度稍高,約10 000 mg/L以上,而膜除鹽法產生的廢水TDS濃度相對較低,為1 000 ~ 3 000 mg/L。
其他特征廢水
部分煤化工項目會產生特征廢水,如煤制烯烴項目的廢堿液、煤制油項目的合成廢水。這類廢水有機物含量高,成分復雜,需要單獨進行預處理。對于煤制烯烴項目的廢堿液,現在大都通過焚燒方式處理;煤制油項目的合成廢水主要通過石灰乳中和+蒸餾脫醇+二級六段膜分離+多效蒸發+滾筒干燥等方式處理。
“近零排放”技術及應用現狀
目前,對廢水“近零排放”尚沒有統一定義,可以將廢水“近零排放”定義為:所有離開廠區的水都是以濕氣的形式或是固化在灰或渣中,或者僅有少量的高濃鹽水排至廠外自然蒸發設施,不向地面水體排放任何形式的水。
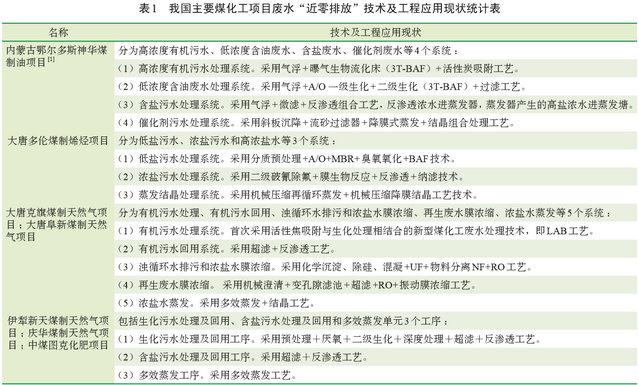
經過多年的探索和實踐,2013年鄂爾多斯神華煤制油項目、大唐多倫煤制烯烴項目均宣布打通了廢水“近零排放”全流程,實現了大型煤化工項目廢水“近零排放”。表1 統計了我國目前主要煤化工項目廢水“近零排放”技術應用情況。可以看出,對煤化工項目產生的廢水進行分類收集、分質處理、分級回用已成為目前煤化工項目廢水“近零排放”的趨勢。
“近零排放”存在問題及建議
伴隨國內外水處理技術及設備研發水平的進步,廢水“近零排放”在技術上是可行的。在實踐操作層面,由于工藝裝置不穩定、實際操作運行經驗匱乏等原因,達到廢水“近零排放”的目標還存在一定困難,需要從技術、管理、經濟及風險層面進一步優化。
技術層面
廢水水質波動范圍大
在煤氣化過程中,煤質、物料平衡、反應溫度、壓力等的變化必然導致廢水水量和水質變化[2],并直接影響廢水的末端治理和回用。例如,碎煤加壓氣化廢水COD波動范圍一般在3倍以上;某煤直接液化項目COD波動范圍甚至達10 倍以上。

可采取的對策建議包括:(1)增加調節池容積,在調節池的停留時間不低于48 h ;(2)對于碎煤加壓氣化廢水,提高酚氨回收裝置的回收率及穩定性;(3)建設大容積的廢水暫存池,一般不小于10 ~ 15 d有機廢水存儲量;(4)污水處理設置多個系列,多系列并聯,設計互備系統。
氣化廢水處理難度大
碎煤加壓氣化廢水含有大量的油類、酚、氨氮以及萘、蒽、吡啶等難降解有毒有害物質,且B/C< 0.3,難以生物降解,是典型的有毒、難降解有機廢水。
可采取的對策建議包括:(1)重視預處理。在碎煤加壓氣化廢水進入生化段之前,設置強化預處理措施,盡可能去除對生化系統有害的物質,為后段生化創造條件;強化預處理措施,避免廢水波動對生化系統的直接影響。(2)采用改進的生化處理工藝。主要包括兩種類型,一種是以PACT、LAB為代表的通過投加活性炭或活性焦,利用其吸附作用為微生物的生長提供食物,加速有機物氧化分解能力;另一種是載體流動床生物膜法,通過在活性污泥池中投加特殊載體填料為微生物生長創造適合的環境,從而形成一定厚度的微生物膜層,提高降解效率。(3)碎煤加壓氣化和水煤漿氣化技術相結合。將碎煤加壓氣化廢水作為水煤漿磨煤用水,但要重視制漿過程中的氣味問題、Cl-對水煤漿氣化設備的腐蝕問題及碎煤加壓氣化廢水膜濃縮技術的可靠性問題。
回用過程膜產生有機污染
在污水回用過程中,進水都含有一定濃度的有機物,目前有機物的膜污染是廢水“近零排放”應用中難以回避的問題。
可采取的對策建議包括:(1)深度處理中增加高級氧化措施。(2)活性炭/活性焦吸附。(3)選用耐污染的反滲透膜,如碟管式膜片膜柱。
蒸發過程結垢造成腐蝕
高濃鹽水在較高的鹽濃度下容易出現結垢,且鹽污水呈強酸性或強堿性,溫度高,含Cl-,容易造成金屬設備及管道腐蝕。從目前三效蒸發結晶裝置的運行情況來看,第Ⅱ、Ⅲ效蒸發器結垢問題突出,二次蒸汽泡沫大,導致設備傳熱阻力增加,蒸發器生產強度降低,單位蒸汽消耗量大。
可采取的對策建議包括:(1)通過投加酸堿、晶種、阻垢劑等藥劑,創造防結垢腐蝕的反應條件。(2)在膜處理、蒸發濃縮之前,加入石灰或純堿、燒堿進行“凈化”,防止碳酸鈣和硫酸鈣結垢。(3)有條件的地區可以建設自然蒸發設施。
自然蒸發設施尚無成功案例
目前國內在自然蒸發設施處理高濃鹽水方面尚沒有成功案例,主要原因包括對蒸發量估算太過樂觀、對冬天結冰現象考慮不足、廢水的無序排入導致自然蒸發設施變成污水庫等[3]。
可采取的對策建議包括:(1)合理確定蒸發折減系數。即有效蒸發量=蒸發量×折減系數-降雨量,蒸發折減系數隨鹽水濃度的提高而減小,當濃鹽水接近飽和及來水含油時,蒸發折減系數僅為0.1,根據經驗,蒸發折減系數建議取值不大于0.6。(2)科學確定自然蒸發設施面積。根據逐月蒸發、降雨數據計算有效蒸發面積和廢水儲存池的容積,并按最小蒸發量和最大降雨量核算。(3)設計中要注意濃鹽水輸送過程中的腐蝕和堵塞,防止因濃鹽水具有較強的腐蝕能力,且飽和狀態易析出晶體,造成管道堵塞。(4)分級、分格設計自然蒸發設施,根據鹽水濃度一般分為6 ~ 9級。(5)采用輔助蒸發設施,如立體式自然蒸發設施,或使用增強霧化蒸發機。(6)選擇合適的建設區域。干燥指數低于5 的區域不宜建設蒸發塘。
經濟層面
項目廢水“近零排放”投資大
煤化工項目廢水“近零排放”投資大,單位處理規模投資達2萬元/(m3 · d),是一般污水處理項目的5倍以上,“近零排放”系統總投資一般占整個項目投資的10%以上,在一定程度上降低了項目競爭力。某煤化工項目廢水“近零排放”系統投資情況如表2 所示。



廢水“近零排放”運行成本高
煤化工項目廢水“近零排放”運行成本高,單位水處理直接成本高達11 元/t,全成本34 元/t,如表3所示,遠高于目前我國新鮮水價,這也是企業實施“近零排放”積極性不高的主要原因之一。
廢水“近零排放”運行能耗高
廢水“近零排放”系統能耗高。據統計,某煤化工項目水處理綜合能耗達153.7 MJ/t(折合5.2 kg標煤),是達標排放情景的6 ~ 10 倍,若采用自然蒸發模式可降低能耗45%左右,但仍然遠高于傳統的達標排放模式。某煤化工項目廢水“近零排放”系統運行能耗情況如表4 所示。
解決廢水“近零排放”經濟層面問題的主要建議包括:(1)提高水價。目前企業所用工業用水成本為5 ~ 10 元/t,企業實行“近零排放”沒有積極性。(2)提高排污費。(3)提高違法成本。只有當違法成本高于守法成本、企業新鮮水使用成本高于廢水處理回用成本時,才能觸動排污者的切身利益,使廢水處理與回用變為自覺行動,減少廢水排放。(4)政府加快出臺相關政策措施。
管理層面
對廢水進行分類收集、分質處理與分段回用
根據煤化工項目廢水排放情況,建議將廢水“近零排放”系統至少分為循環排污水回用、化學水排水回用、有機廢水處理及回用、濃鹽水處理和蒸發結晶等5 個工序。
重視“近零排放”全系統流程的優化銜接
煤化工廢水“近零排放”是一項復雜的系統工程,涉及幾十項水處理技術,其中包括多項目前最先進的技術,因此在運行過程中要重視全系統流程的優化和銜接,特別要重視水量動態平衡、各工段的有機銜接和物料平衡,特別是鹽平衡。
加強“近零排放”設施運行過程的管理
煤化工廢水“近零排放”的運行管理也非常重要,包括加強對進入自然蒸發設施的廢水的水質控制、重視專業人才的培養與引進和制定完善的應急措施等。
風險層面
蒸發結晶鹽的二次污染風險
蒸發結晶鹽的主要成分為鈉、鉀氯化物,富集有機物及少量的重金屬物質。重金屬含量是影響結晶鹽性質的主要因素。其主要來源為原水的濃縮富集及煤氣化過程的帶入。由于結晶鹽中污染物的組成與煤質、原水水質有關,不能簡單地將煤化工“近零排放”系統排放的結晶鹽都定性為危險廢物。考慮結晶鹽極易溶于水,容易造成二次污染,且不同批次原料煤煤質組成差異較大,造成結晶鹽組成差異大。從環境風險的角度考慮,在煤化工項目前期工作中,建議將蒸發結晶鹽暫按危險廢物考慮,在項目實際生產過程中根據結晶鹽的分析鑒定結果最終定性。
系統池體的地下水污染風險
在煤化工廢水“近零排放”系統中,自然蒸發設施、廢水暫存池、污水處理池等各種池體占地面積大,污染地下水的風險也很大,應重點防控。
防止地下水污染的主要對策建議包括:(1)自然蒸發設施、廢水暫存池等建設嚴格按照《危險廢物填埋污染控制標準》進行設計,綜合防滲系數達到或小于1.0×10-12 cm/s,并充分考慮防凍漲措施。(2)根據地下水流場情況,布置地下水監測點,并制定周密的應急計劃和監測方案。
自然蒸發設施的大氣污染風險
濃鹽水在自然蒸發過程中,會出現有機污染物擴散到空氣中,以及結晶鹽顆粒隨風飄散的現象,為避免對人體健康及生產裝置產生影響,自然蒸發設施在選址及建設時應充分考慮安全距離問題,采取防護措施。
污水處理過程中溶解氧的控制問題匯總
論污水的化學處理之化學混凝法
超低排放改造與脫硫廢水處理的優化探討
淺析化工廢水特點及廢水處理原則、特征
三種常見的高鹽廢水處理方式
城市黑臭水體治理技術體系研究
化工污水處理過程中的危險因素分析
關于污泥性狀異常及簡單分析結果
UASB厭氧處理工藝
污水處理系統應急預案
農村生活污水處理
燃煤電廠脫硫廢水零排放預處理工藝選…
煤化工廢水處理技術研究
SBR法處理煤化工廢水中石油烴類的試…
發電廠節水及廢水綜合利用改造實例
工業園區污水處理工藝選擇