隨著國家新的環保政策的實施,對大型火電機組的煙氣凈化裝置要求更加的嚴格,其中對NOx污染物的排放提出近零排放的要求。脫硝過程中使用的還原劑氨氣,其在工業生產中主要有熱解和水解制氨工藝技術。其中尿素水解技術由于具備很多優點,已經得到了更加多的關注,其主要的優點是工藝流程簡單、運行簡單可靠,基礎投資適中,本文扼要說明了尿素水解系統的組成、工藝特點,同時介紹了與尿素熱解工藝的對比分析情況。
1尿素水解技術在SCR脫硝系統中應用
1.1Selected catalytic reduction(SCR)脫硝技術原理
SCR脫硝技術其反應原理是煙氣中NOx在脫硝反應器中與還原劑在催化單元活性物質作用下發生催化反應,,反應化學方程式如下:

催化反有固定的溫度區間,只有在合理的溫度區間,催化效率才會最高,而這個催化活性區間為300~420℃,溫度過高或過低都會損壞催化劑的活性。
1.2尿素水解制氨系統描述
在溶解裝置中尿素和凝結水在加熱盤管加熱下,制成40~60%濃度的尿素溶液,通過輸送泵將溶液從溶解罐輸送道溶液儲藏裝置,再通過供液泵和計量系統控制進入水解反應器的溶液,在水解反應器中進行尿素水解反應,其熱量主要來自加熱盤管,產品氣在混合裝置被熱一次風稀釋成濃度小于5%的混合氣體,并由噴氨格柵裝置噴入脫硝反應器。緊急排放的氨氣經水的吸收經由廢水泵送至電廠水處理中心中和處理。具體工藝流程見圖1。

圖1尿素水解制氨工藝系統圖
1.3尿素水解制氨系統設備組成尿素水解制氨系統主要有以下設備:溶解裝置、儲藏裝置、輸送裝置、水解反應裝置、廢水輸送裝置、廢水收納裝置等。尿素制氨系統中主要大型設備有尿素溶液儲罐和水解反應器。
尿素溶液儲罐一般采用兩個,滿足24小時的尿素溶液消耗,溶解罐本體材質為304L不銹鋼圓形容器,并設有人孔、爬梯、相應接口管等,有效容積選擇時一般采用滿足機組7天最大用氨量來計算,為了保證溶液儲罐安全運行,在其上部還需設置各種保障閥門用于保護和調節,同時為了監控安全運行,裝有溫度計、壓力表、液位計和相應的變送器等用于監測設備。儲罐包括加熱系統并具有防尿素腐蝕功能,并能保持適當的溫度以避免結晶(20~25℃)。
水解反應器系統是整個系統的重要組成,尿素溶液通過給料泵送至水解反應器中進行催化反應,化學反應方程式如下:
![]()
在水解反應器中進行催化反應需要對溫度和壓力進行聯動控制,保證水解反應產物成分恒定,同時由于水解產物中的縮二脲、聚合物等物質對罐體具有腐蝕性,罐體材質采用尿素級316L,水解反應器中設置盤管加熱器,提供催化反應所需的能量,水解反應設計參數和工藝流程見表1和圖2。

圖2尿素水解反應工藝流程
表1主要設計參數

水解反應器可布置在鍋爐鋼架上,和鍋爐構架聯合設計,其主要有以下優點:縮短了產品氣的輸送距離,管道布置簡單;減小管道輸送過程的熱量損失。
2尿素水解制氨技術的優點
1)能量消耗低。尿素水解采用壓力0.8MPa以上蒸汽加熱,350MW等級機組滿負荷運行只需用蒸汽1.1t/h。
2)運行過程中安全穩定。尿素水解制氨不會儲存大量液氨和氨水,不會存在重大危險源,生產過程密閉循環提供所需的產物流量及組成,尿素溶液配制階段不會有氨氣外泄,也不存在危化品運輸審批,即使出現緊急情況,也會完全可控。
3)占用廠房面積小。尿素水解制氨不會儲存大量液氨和氨水,廠房與周圍建構筑物間距較小。
4)間接加熱方式,各種品質蒸汽均可使用,還可使用電加熱。
3尿素水解制氨技術需克服難點
1)水解反應器腐蝕問題。尿素水解首先生產一種叫氨基甲酸銨的亞穩定態物質,氨基甲酸銨極不穩定,會繼續水解生成氨氣和二氧化碳,氨基甲酸銨的腐蝕性極強,在溫度高于160度時,腐
蝕速率急劇增加。
解決方案為:嚴格控制水解反應器反應溫度,實際操作溫度控制在155度以下;水解反應器和相應管道選用抗腐蝕性較好的316L不銹鋼材質;在水解反應器內加入防腐空氣,有游離氧存在下不銹鋼表面會產生一層鈍化膜,大大降低腐蝕速率。
2)機組負荷變化響應時間問題。尿素水解反應速率較慢,在鍋爐負荷變化較大時,水解產氨速率難以跟上脫硝需氨變化速率。
解決方案為:加大水解反應器產品氣儲存容積,使得水解反應器供氨速率跟上脫硝需氨變化速率;引入CEMS需氨量變化信號至水解反應器,縮短反應時間。
3)管道輸送產品氣冷凝問題。產品氣為氨氣、二氧化碳、水蒸氣的混合氣體,從水解反應器頂部出來的產品氣基本處于飽和態,管道輸送過程中極易產生氣體冷凝,造成管道堵塞。解決方案為:對產品氣采用蒸汽夾套伴熱,產品氣走內管,蒸汽走外管,使得產品氣一直處于過熱態,不會產生冷凝。
4尿素水解和熱解制氨技術對比分析
尿素熱解工藝是利用輔助能源(燃油、電加熱等)在熱解爐內制造600℃左右的溫度場,將尿素溶液(40~60%)通過計量和優化分配裝置進行尿素溶液進入熱解爐流量控制,利用壓縮空氣進行霧化處理,在熱解裝置內與高溫空氣混合,發生熱解反應分解為氨氣、二氧化碳和水,產品氣和空氣混合均勻并進入氨噴射裝置,接著進入脫硝煙道與煙氣混合反應,尿素熱解工藝流程見圖3,具體對比見表2、表3、表4和表5。


圖3尿素熱解制氨工藝系統圖
表2尿素制氨工藝技術比較

表3尿素水解與尿素熱解運行參數對比

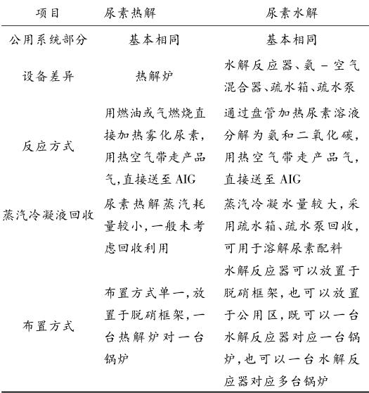
表4尿素水解與尿素熱解技術對比

表5尿素熱解與水解工藝投資、運行經濟性對比(350MW等級機組耗量)

尿素水解制氨工藝的運行成本低于熱解制氨工藝,且尿素熱解工藝生產過程中能量消耗巨大,運行成本偏高,副反應比較復雜,尿素消耗量巨大。熱解反應的副產物還可能抑制脫硝反應器的還原反應。
綜合考慮運行和投資成本、原材料的運輸、尿素水解制氨工藝將會成為SCR脫硝反應還原劑制備工藝的發展趨勢。
5結論
隨著脫硝反應還原劑制備工藝的發展,對制備工藝安全、環保、節能的要求越來越高。本文對尿素水解制氨工藝的系統特點、工藝特性進行了研究討論,同時與尿素熱解
制氨工藝進行了研究對比,得到以下的結論:
1)尿素制氨工藝所需原材料豐富、方便運輸、對安全性要求不高,危險性比較低,具備較高的安全性和可靠性,運行時可控性較大、操作簡單、穩定可靠。
2)尿素水解技術采用密閉循環提供反應物質,尿素配置階段不會發生氨泄漏,反應器內的反應為間接加熱方式,提高了系統的運行穩定度。同時能耗低,運行安全、穩定、可靠。
3)尿素熱解技術尿素轉化氨氣的效率低,不完全熱解所產生的副產物易沉積,導致其物耗高,由于其燃料消耗量大,能耗不隨機組負荷降低而降低,不能多機組公用。
垃圾焚燒煙氣超低排放改造技術探討
生活垃圾焚燒煙氣污染物的控制與處理…
乙烯基酯玻璃鋼在垃圾焚燒煙氣凈化系…
生活垃圾焚燒煙氣凈化處理技術
垃圾焚燒廠煙氣凈化SCR改造設計和脫…
煙氣脫硫副產物的處理與處置
回轉窯焚燒系統危廢處置煙氣CO超標分析
垃圾焚燒發電中的排放氣體控制技術
影響大氣污染的主要因素是什么?
焦爐煙氣脫硫脫硝凈化技術與工藝
硫化物的主要去除方法
脫硫方法的分類
中國CCUS技術發展趨勢分析
高爐煤氣干法除塵布袋周期破損原因分…
新型干法水泥窯捕集純化(減排)二氧…
汽車尾氣污染控制方法