摘 要: 隨著國家對火電廠污染物排放的要求越來越嚴格,火電廠不斷通過改造來降低排放物中的 NOx 含量,這就對火電廠脫硝工藝提出了更高的要求。傳統的 SCR脫硝技術采用的噴氨方法已經不能適應經過超低排放改造的火電機組的需要。文中通過對 SCR傳統噴氨技術的改造,提高?SCR脫硝系統的噴氨均勻性,以達到降低噴氨量的目的。
關鍵詞:火電廠;減排;脫硝
0 引 言
隨著我國經濟的發展和對生存環境保護的要求,國家對火電機組的污染物中 NOx 的排放要求越來越嚴格,火電廠主要采取 SCR脫硝技術控制NOx 的排放量。采用 SCR脫硝技術必須面臨的問題就是將氨氣均勻的噴入反應器,而經過超低排放改造的火電機組,由于鍋爐煙氣流場的改變,傳統的噴氨技術已經很難滿足其需要。超低排放改造后的鍋爐一般都存在氨氣逃逸率高、噴氨浪費的問題,同時氨氣的逃逸也會造成鍋爐運行中空氣預熱器差壓上升,影響鍋爐的安全穩定運行。因此提高噴氨均勻性,降低氨氣逃逸,是我們所面臨的新問題。
1 鍋爐及脫硝系統概況
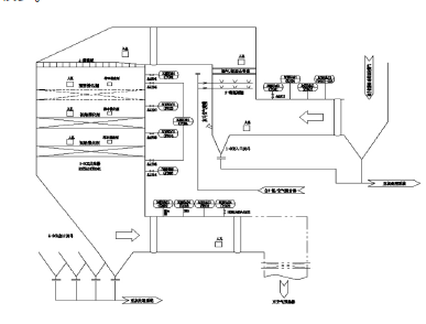
某電廠 600 MW 機組采用上海鍋爐股份有限公司生產的 SG2093 /17.5 - M919 鍋爐,亞臨界一次中間再熱強制循環汽包爐,采用單爐膛、倒 U型布置、四角切圓燃燒、正壓直吹式制粉系統,擺動式燃燒器調溫,平衡通風、全鋼架懸吊結構、半露天布置、固態排渣、燃用貧煤。脫硝裝置采用“高含塵布置方式”的選擇性催化還原法( SCR) 脫硝裝置。還原劑( 氨) 用罐裝卡車運輸,以液體形態儲存于氨罐中; 液態氨在注入 SCR系統煙氣之前經由蒸發器蒸發氣化; 氣化的氨和稀釋風機提供的稀釋空氣混合,通過噴氨格柵噴入 SCR反應器上游的煙氣中; 經過充分混合后,氨氣和煙氣中 NOx 在 SCR反應器中催化劑的作用下發生反應,生成水和氮氣從而達到除去煙氣中 NOx 的效果。

圖 1 火電廠脫硝系統流程圖
表 1 脫硝系統設計參數



脫硝技術的化學反應原理如下:

2 存在問題
為了響應國家環境保護的號召,機組于 2016年 9 月進行了超低排放改造,改造后,機組的污染物排放按國家超低排放標準執行,NOx 排放由100 mg / Nm3降低為 50 mg /Nm3。由于污染物控制較低,造成噴氨量有所增加,但是對比相鄰單元機組發現本機組噴氨較同樣經過超低排放改造的相鄰機組噴氨量增加較多。

圖 2 脫硝反應器示意圖
表 2 本機組與相鄰機組月均噴氨用量統計表

通過兩臺機組脫硝系統出入口 NOx 濃度的對比和噴氨用量的對比,懷疑造成噴氨用量大幅度增加的原因為氨氣逃逸率高。為了進一步確認造成改造機組噴氨量較大的原因,我們組織人員對改造機組脫硝系統出口截面各個區域的 NOx濃度進行測量,通過下表中的測量數據,可以清楚的發現脫硝系統出口截面各個區域 NOx 濃度偏差非常大,從而反推出脫硝系統某些區域氨氣逃逸率一定很大。

圖 3 脫硝系統出口截面各個區域劃分圖
表 3 數據參數

3 改造方案
根據機組改造后存在的問題,可以確定機組噴氨量較大的主要原因是氨氣逃逸率較大,而造成氨氣逃逸率較大的主要原因則是噴氨不均勻所致。為此確定對機組的噴氨系統進行改造,提高反應器的噴氨均勻性。

圖 4 脫硝系統煙氣流特點圖
( 1) 根據圖 4 中機組煙氣流場的特點將機組脫硝系統出口劃分成六個區域。
( 2) 根據鍋爐煙氣流的特點( 如圖 4 中脫硝系統煙氣流特點圖所示) 每組噴氨格柵所對應的區域不同,所劃分的六個區域設置對應的 NOx 測量探頭,同時在所對應的脫硝系統入口噴氨格柵組設置噴氨調整電動門。在線運行時,通過調整噴氨調整電動門的開度,控制脫硝出口 NOx 的均勻性。
( 3) 加裝分區均衡控制模塊
以分調門 1 的控制策略為例。首先判定當前是不是穩態工況( 負荷和總噴氨量不變化) ,非穩態工況分調門不動作; 穩態工況下各個調門進行加權平均后與經負荷得到的基準開度相乘進行PID 計算,最后對得到的偏置與基準開度加權得到分調門 1( 調整邏輯如圖 5 所示)

圖 5 脫硝系統噴氨分區控制邏輯圖
4 改造效果
機組完成改造后,在保證機組環保參數部超標的前提下,再次按照之前的方法對機組脫硝系
統出口截面各區域進行 NOx 濃度測量發現 NOx濃度的均勻性大幅度的提高( 見表 4) ,同時通過加裝的 NH3逃逸率測點測量,機組的氨氣逃逸率一直處于較低水平。
表 4 改造后脫硝系統出口截面各個區域 NOx 濃度測量值

5 結束語
通過本次對機組的改造,不僅解決了機組脫硝系統噴氨不均勻,逃逸率較大的問題,還實現了噴氨的在線調整,這對機組的安全穩定運行很重要,因為降低氨氣逃逸率可以有效的防止機組長期運行空預差壓增加的問題。
垃圾焚燒煙氣超低排放改造技術探討
生活垃圾焚燒煙氣污染物的控制與處理…
乙烯基酯玻璃鋼在垃圾焚燒煙氣凈化系…
生活垃圾焚燒煙氣凈化處理技術
垃圾焚燒廠煙氣凈化SCR改造設計和脫…
煙氣脫硫副產物的處理與處置
回轉窯焚燒系統危廢處置煙氣CO超標分析
垃圾焚燒發電中的排放氣體控制技術
影響大氣污染的主要因素是什么?
焦爐煙氣脫硫脫硝凈化技術與工藝
硫化物的主要去除方法
脫硫方法的分類
中國CCUS技術發展趨勢分析
高爐煤氣干法除塵布袋周期破損原因分…
新型干法水泥窯捕集純化(減排)二氧…
汽車尾氣污染控制方法