摘 要:針對冶金行業高爐煤氣凈化采用全干法除塵工藝后引起的高爐煤氣管道及設備腐蝕問題,探討了腐蝕產生的原因,分析了高爐煤氣中酸性和腐蝕成分的來源及影響,并總結和比較了目前開發的防腐對策。文章進一步闡述了高爐煤氣腐蝕綜合防治技術在5 000 m3級特大型高爐上的應用情況,為高爐煤氣腐蝕的治理和全干法布袋除塵技術在特大型高爐上的推廣提供了有益參考。
高爐煤氣干法除塵工藝具有節水、污染少、除塵效率高,且能充分利用高爐煤氣余壓發電等優點,已取代傳統的濕法除塵工藝,成為國內高爐煤氣凈化工藝的首選,在高爐上得到了廣泛應用。在干法除塵工藝的推廣普及過程中,由于干法除塵工藝在原來小高爐上腐蝕的矛盾不突出,又對大高爐傳統濕法除塵煤氣中酸性成分和氯等離子的存在缺少認識和對策,造成很多鋼廠的高爐干法除塵系統普遍存在腐蝕問題。高爐煤氣腐蝕問題逐漸成為阻礙干法除塵技術使用,尤其是在5 0 0 0 m3級特大型高爐上推廣的突出矛盾。
1 腐蝕原因分析及對策
表1是某鋼廠TRT后典型高爐煤氣排水器冷凝水化學成分的實測值。從化驗結果可知,煤氣管道腐的主要原因是由于干法除塵后高爐煤氣中攜帶的大量氯、硫等離子,以及酸性液體環境造成的。這也是產生高爐煤氣腐蝕的兩個必要因素。

首先是高爐煤氣中需含有酸性成分及氯元素等腐蝕性物質,但氣態氯化合物幾乎不會產生腐蝕,氣固態酸性物質不遇水也不會形成酸腐蝕,所以還需另一個必要因素,即需有形成液體環境的條件—水。
1.1 酸及氯等腐蝕成分的來源
高爐煤氣中大量酸性成分和氯等腐蝕性物質的來源主要有以下幾個方面:
(1)鐵礦石帶入。部分鋼鐵企業高爐原料采用進口礦,除了在開采、選礦、海運等過程中不可避免與海水接觸外,其本身原料中亦含有腐蝕成分,都經過高爐冶煉帶入高爐煤氣中。
(2)燒結礦中氯助劑帶入。部分鋼鐵企業采用氯助劑(如C aC l 2等)來提高燒結礦的強度,降低其低溫還原粉化率,燒結礦中的氯元素大部分都進入高爐煤氣中。
(3)噴吹煤粉及其他原料帶入。煤粉及其他原料中硫元素經高溫化學反應產生H2S、S O 2、S O3酸性氣體,溶于水后形成酸性溶液。回收利用燒結脫硫廢水、焦化廢水等,也把廢水中的酸性成分帶入到后續的高爐煤氣中。
(4)高爐煤氣灰回收帶入。
1.2 水的來源
高爐煤氣中水的來源主要有以下幾個方面:
(1)高爐原、燃料帶入。高爐原、燃料(如礦石、煤粉等)本身含有自由水和結晶水,高爐鼓風中水蒸氣,這部分水分通過高爐冶煉進入高爐煤氣中。
(2)外部加入。如為防止高溫煤氣進布袋而設的爐頂打水降溫設施等。
1.3 防腐對策及比較
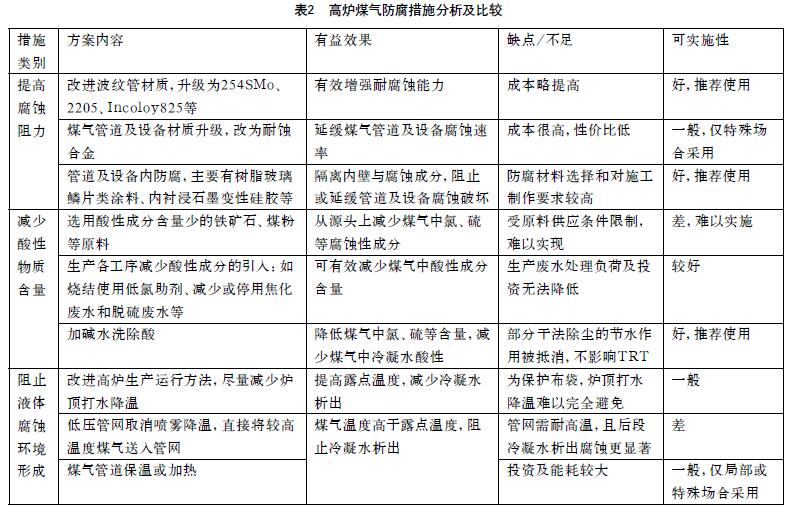
近年來,隨著對高爐煤氣腐蝕原因和機理研究的深入,各種腐蝕防治技術開始在工程上應用,新的防腐技術也在不斷開發中。目前應用較多的腐蝕防治措施分類總結見表2。

1.3.1 提高腐蝕阻力
提高煤氣中腐蝕成分對管道及設備的腐蝕阻力,可減少管道及設備的腐蝕速率,工程運用后取得很好效果。近年來,新材質開始在工程上得到應用,如高分子復合材質波紋管、不銹鋼復合鋼板等,取得一定效果。但是,提高腐蝕阻力的措施,一方面受成本制約;另一方面又都沒有針對引起腐蝕的各種腐蝕成分采取治理措施,故只能在某些場合和一定程度上緩解腐蝕造成的影響,無法從根本上解決酸性成分對高爐煤氣管道及設備的腐蝕問題,一般作為輔助防腐措施。
更為有效的腐蝕治理措施是阻止腐蝕形成的兩個必要條件中的一個,從而達到防治腐蝕的目的。
1.3.2 減少酸性物質含量
從減少煤氣中腐蝕性成分含量的角度,從源頭上嚴格控制鐵礦石、煤粉等原料中的酸性成分含量是有效方法,但此措施受礦石品位和原料供應等條件限制,可選擇余地不大。
另外,在鋼鐵冶煉的各工序中,減少酸性成分的引入對腐蝕治理有很大效果,如燒結工序不用氯助劑;控制脫硫廢水、焦化廢水等生產廢水在各工序中的使用等,可有效降低煤氣中酸性成分含量,這些無法循環使用的生產廢水雖然一定程度上增加了全廠廢水處理的負荷和環保投資,但對高爐煤氣腐蝕治理意義重大,應引起重視。
減少煤氣中腐蝕成分含量的另一種行之有效的方法是通過充分水洗,并加堿液中和,以洗滌除去煤氣中的大量酸性成分。此技術也是目前最為主要和有效的腐蝕治理方法。
1.3.3 阻止液體腐蝕環境形成
從阻止液體腐蝕環境形成的角度來說,由于高爐煤氣中水的來源不可避免,故除了盡可能減少水的引入外,只有讓煤氣中的水不以液態水形式析出,才可以達到防腐目的,煤氣溫度是實現這一目標的關鍵。一般全干法布袋除塵高爐煤氣中含濕量約45 g / Nm 3,對應的煤氣露點溫度約6 0℃,理論上只需煤氣實際溫度高于此露點溫度即可避免冷凝水析出;但實際工程上很難保證全廠管網(尤其是末端用戶)的高爐煤氣溫度都高于露點溫度,故控制煤氣溫度的方法無法完全消除腐蝕隱患。
2 高爐煤氣腐蝕綜合防治技術的應用實踐
任何單獨的防腐措施都有其局限性,應針對工程實際情況采取綜合防腐措施,以達到最好的防腐效果。國內某鋼鐵企業5 0 0 0 m3級高爐采用綜合防腐技術,取得了很好的成效。
2.1 設計參數
高爐煤氣處理量:6 9 5 6 0 0 N m 3 / h ( 正常) ;762 8 0 0 Nm3/ h(最大)。
T R T 出口煤氣溫度:5 0 ~8 5 ℃( T R T 不運行時按150 ℃)。
T RT出口煤氣壓力:12~14 k P a。
凈煤氣溫度:≤55℃(T RT不運行時≤6 0℃)。
凈煤氣冷凝水pH值:~6。
2.2 綜合防腐技術應用
2.2.1 加堿噴淋洗滌塔
洗滌塔設在T RT和減壓閥組后,塔直徑10 m,內設三層洗滌噴嘴。從塔下部進入的高爐煤氣以逆流方式被3層噴淋水洗滌降溫并除去煤氣中的酸性成分,并經脫水后送入凈煤氣管網。噴淋回水從塔底流入回水池,經加藥(堿液等)和冷卻后由泵輸送至噴淋塔循環使用。循環水水質通過定期排污及補充新水得以保證。
此工藝噴淋循環水量約3 0 0~3 5 0 m3/ h,根據煤氣中酸性成分含量的多少,靈活調節循環水置換量,平均補水約3 0 m 3/ h。噴淋水循環使用,無需軟水或純水,可節省運行成本;噴淋洗滌塔位于T RT之后,能最大限度通過T RT回收高爐煤氣頂壓及顯熱的能量。
2.2.2 控制原料酸性成分帶入
鑒于該鋼鐵企業煤氣中酸性腐蝕成分很高,需在各工序采取降低酸性成分的措施,主要是燒結工序不使用含氯助劑;同時各工序避免使用焦化廢水和燒結脫硫廢水。
2.2.3 新型耐蝕合金波紋管使用
2 5 4 SMO奧氏體不銹鋼具有較強的耐氯離子腐蝕性能,且具有很好的綜合性價比。該項目高爐煤氣管道波紋管均采用2 5 4 SMO奧氏體不銹鋼,替代對氯腐蝕敏感的3 0 0系列不銹鋼(如316 L等),大大延長了波紋管的使用壽命。
2.2.4 新型耐蝕合金復合板的合理使用
高爐煤氣經T RT膨脹做功后,壓力溫度下降,在T RT后煤氣管道中易析出冷凝水,由于未經處理,冷凝水中含高濃度酸性成分,故T RT后低壓管道是最易腐蝕的區域。該項目在T RT出口至噴淋塔的10 m左右長度煤氣管道采用復合鋼板,復合鋼板內層為普通碳鋼,外層為2 m m厚的25 4 SMo鋼板,并經特殊的復合處理,既控制了投資成本,又大大提高了該段管道抗腐蝕能力。
2.2.5 管道及設備內防腐
高爐煤氣管道及設備內壁防腐涂料均采用酚醛環氧耐濕熱重防腐涂料(噴涂型),以隔絕煤氣中腐蝕成分與管道內壁,可有效阻止及延緩管道內壁的腐蝕。
2.2.6 管道及設備保溫
從爐頂經干法布袋除塵和T RT系統,直至噴淋塔的高爐煤氣管道及設備,均采取保溫措施,可有效減少高爐煤氣溫降,即有利于TRT更好地回收高爐煤氣的能量,又能避免煤氣管道中冷凝水的過早析出腐蝕管道及設備。
2.2.7 TRT設備抗腐蝕
在透平入口管道上加藥,藥劑為新型緩蝕阻垢劑,緩蝕率可達81%;透平機殼進氣室、排氣室采用優選防腐涂料;透平動葉和靜葉采用超音速等離子熱噴涂工藝進行表面防腐耐磨處理。通過這些措施,大大提高了T RT 設備的抗腐蝕能力。
3 運行效果
從投產后運行1年多的實效來看,采用高爐煤氣綜合腐蝕防治技術后,高爐煤氣管道及波紋管未見明顯腐蝕,TRT工作率高且未出現結垢及腐蝕問題。綜合腐蝕防治技術效果顯著。
4 結語
隨著鋼廠采用全干法布袋除塵工藝暴露的高爐煤氣管道及設備腐蝕問題愈來愈多,通過單一的防腐措施很難得以全面解決。該文介紹的高爐煤氣腐蝕綜合防治技術,通過在5 0 0 0 m3級特大高爐上的成功運用,為全干法布袋除塵工藝在特大型高爐上的進一步推廣,以及鋼鐵行業現有高爐煤氣腐蝕治理提供了十分有價值的參考。
垃圾焚燒煙氣超低排放改造技術探討
生活垃圾焚燒煙氣污染物的控制與處理…
乙烯基酯玻璃鋼在垃圾焚燒煙氣凈化系…
生活垃圾焚燒煙氣凈化處理技術
垃圾焚燒廠煙氣凈化SCR改造設計和脫…
煙氣脫硫副產物的處理與處置
回轉窯焚燒系統危廢處置煙氣CO超標分析
垃圾焚燒發電中的排放氣體控制技術
影響大氣污染的主要因素是什么?
焦爐煙氣脫硫脫硝凈化技術與工藝
硫化物的主要去除方法
脫硫方法的分類
中國CCUS技術發展趨勢分析
高爐煤氣干法除塵布袋周期破損原因分…
新型干法水泥窯捕集純化(減排)二氧…
汽車尾氣污染控制方法