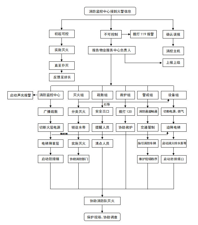
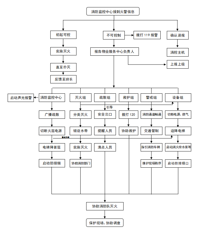
為防止火災事故的發生,或發生火災后的火勢擴大和蔓延,雅生活物業惠水漣江生態城成立消防應急小組,指揮部設在微型消防控制室??傊笓]由分公司負責人負責。如果發生火災,總指揮對火災事故有直接指揮、下達命令、組織搶救的絕對權力,副總指揮為項目負責人,總指揮不在現場由副總指揮行駛總指揮職責。
(一) 火情報警
1、本物業內任何人員在任何區域發現煙火時,應立即使用最近火警按鈕或電話、對講機向微型消防控制室報警(電話:0854-1111)。報警時要講清楚起火的具體地點、燃燒物、火勢大小及是否有人員受傷。
2、發生初起火災,發現人員應立即上報微型消防控制室,然后采用就近的滅火器材進行撲救,并保護好現場。如火情不允許,組織好疏散,將人員及貴重物品轉移到安全位置,幫助火災現場的業主(住戶)做好自救及撤離現場的準備。
3、發現火情時一定要鎮定,迅速采取有效的措施,絕不能說不利于人員情緒的話,如果火勢較大,做好上述第二點的同時,必須迅速上報本物業總指揮確定,批準后立即撥打119報警電話。
(二) 火情確認
消防中心接到火災報警信息后,應立即調度物業秩序員攜帶對講機及必要的消防器材趕到現場,確認火情是否存在,確認火情后微型消防控制室立即通報秩序主管、經理和相關部門負責人;各級主管人員趕到現場,成立滅火指揮組,同時安排義務消防員(本公司的所有員工)攜近處可取的滅火器材和可理利用的消防設施,趕到火災現場,開始滅火。
確認火情時應注意:不要草率開門,先試一下門體、鎖把,如無溫度異??砷_門觀察;如溫度較高,已確認內有火情。此時如房間內有業主(住戶),應設法救人。如沒有人,應做好滅火的一切準備等待消防隊到達現場,由消防隊發布指令后在開門撲救。開門時不要將臉正對開門處。
(三) 火情通報
1、微型消防控制室立即用電話、對講機按照程序進行操作,告之火情已確認;物業秩序主管主管攜帶對講機、應急燈趕到現場協助現場指揮人員工作。
2、通報程序如下:
物業秩序主管→物業項目負責人→分公司總經理(同時通知各部門的負責人)。
(四) 領導指揮機構
領導組織機構負責指揮滅火自救工作。領導組織機構成員:由分公司總經理、項目負責人,各部門主管等成員組成。其主要任務:
1、組織指揮救火,根據火情,決定是否向消防隊“119“報警。
2、組織指揮救火,根據火情,決定是否關閉封鎖小區、是否切斷電源及煤氣管道。
3、根據火情決定是否發布疏散和撤離命令。
4、負責人員疏散和救護、貴重物品的轉移(條件允許的條件下)。
(五) 各部門應采取的相應行動
1、物業秩序部
1.1、物業秩序主管攜帶對講迅速趕到現場接受總指揮的指令。
1.2、消防中心操作人員堅守崗位,通知業主(住戶)疏散。通知的順序為:發生火災區域---可能受影響區域,并根據火勢的嚴重情況按總指揮的指令向“119”報警。
1.3、巡視隊員攜帶手電筒、對講機及手提滅火器及相關消防應急設備迅速趕到火災現場,按照總指揮人員的命令行動。
1.4、門崗值班隊員負責本小區的出入口、外圍的隊員堅守崗位,防止此時有其他人員進入本物業區域的火災現場,同時負責業主、住戶的疏導和解釋工作。
1.5、外圍隊員立即將停放在外圍的車輛進行疏散,暫時將前來的車輛或人員引導到安全場地,勸阻疏散圍觀的人員。在報警后接應公安消防隊的到來。配合公安消防隊的工作。
2、工程部
2.1、工程部接到火災通知后迅速趕到現場接受總指揮的一切指令。
2.2、工程部各專業人員堅守工作崗位,做好各種工作及相關準備接受指揮中心指令。
2.3、電工攜帶通訊設備迅速趕到變配電室,按照總指揮指令,指揮變配電室值班人員根據總指揮命令進行其它應急工作。
2.4、維修工攜帶通訊設備,按照總指揮的命令檢查其它消防設備的情況,如遇故障,應根據總指揮的命令采取補救措施,并按照總指揮的命令協助完成其它工作。
3、物業服務中心前臺
3.1、物業服務中心經理攜帶通訊設備,迅速趕到火災現場接受指令。
3.2、迅速準備好急救包并根據指令派人到疏散集合的安全地點,對疏散業主(住戶)的人數進行清點,并在有需要時(如有人受傷時)與醫療急救中心取得聯系。
3.3、及時并準確地向總指揮報告失火區域業主(住戶)人數及火災現場本物業管理區域內人數,指揮物業人員到疏散通道引導業主(住戶)疏散,并告之業主(住戶)疏散集合地點并做好安慰和解釋工作。
3.4、如是公司辦公室區域,要積極配合財務部、辦公室有條不紊地整理賬目、文件資料等、對該上鎖的要鎖好,須隨身攜帶的裝載好,做好疏散準備工作。
3.5、前臺電話通知失火區域業主(住戶)迅速撤離現場。
4、義務消防行動
4.1、火情確認后,各部門義務消防隊員接到通知后應在第一時間趕到指定地點集合待命。
4.2、義務消防隊長向隊員簡單介紹火情,分配任務。
4.3、義務消防隊員攜帶滅火器材準備好后迅速趕赴火災現場。
4.4、迅速派兩名義務消防隊員沿疏散樓梯小心上樓,觀察情況,在安全情況下,可使用消防梯、消防繩將滅火器材送到出事樓層,供義務消防隊員備用。
4.5、迅速組織隊員按程序實施滅火,并及時將滅火工作進展情況隨時報告現場總指揮。
(六) 業主(住戶)的疏散
根據火情確定是否需要全面疏散火災現場及附近業主(住戶),疏散命令由總指揮下達。具體的實施辦法如下:
1、微型消防控制室按照總指揮指令負責用緊急對講機先通知著火地點的業主(住戶)、或由現場人員逐戶通知疏散。對講機通知時嚴禁將緊急對講機同時全部打開,必須是 將通知范圍控制在火災區域或是火災可能影響的區。
2、物業客服經理負責引導業主(住戶)疏散及把疏散下來的人員安排到安全地點,現場外人員或是準備進入火災區域的人員由現場外圍值班的隊員和物業客服中心指定人員負責引導疏散。在引導疏散時要注意保持秩序,防止擠傷、踏傷等非事故引起的意外,并注意清點現場疏散的人數,防止遺漏。
(七) 與專業消防隊員配合
如果已向公安消防“119”報警,各部門應密切配合專業消防隊員,行動的具體方法如下:
1、各部門接到火情通知后,除按指定任務執行外,其他人均座在本崗位待命等候指示。
2、物業秩序部:負責維持轄區周圍的秩序,根據情況疏導轄區內的車輛和人員及通道以便公安消防隊順利到位。
3、物業客服部:派人到本物業外圍主要路口引導公安消防隊到達本物業區域的火災現場。
4、工程部:派人到本物業控制區,并視情況或按總指揮的命令斷電、斷氣。
5、公安消防隊到場后,現場指揮要將指揮權交出,并主動介紹火災情況及根據其要求組織所有人員協助做好疏散和撲救的工作。
(八) 善后處理工作:
火災撲滅后,要做好以下善后工作
1、全面疏散后,各部門要清點自己人員和火災現場受困人員人數,查看是否全部撤出危險區域。
2、物業客服部安排好疏散集合地點業主的臨時生活,在必要時負責與醫療單位聯系。
3、工程部在火災撲滅后,負責與自來水公司、煤氣公司、供電局等單位聯系:及時恢復消防設備及其它設備狀況,將所有設施設備復位。
4、物業秩序部負責保護現場,并重新配備消防滅火器及損壞的相關設施。
5、環境部保潔組應迅速清理保護范圍以外的其它區域,盡快使其恢復正常。
6、火災撲滅后,各相關人員按分工做好善后工作,除保護好火災現場外,其他地方應盡快恢復原狀由物業客服部經理負責寫出事故報告上報,對火災撲救工作進行總結,對撲救工作中表現突出的人員提出表揚。
(九) 實施中的注意事項:
1、如火災發生在夜間或休息日、節假日,微型消防控制室的值班人員應立即通知公司應急小組的負責人,負責人在接到通知后,應立即用最短的時間趕到,組織火災的撲救工作,在此之前,值班負責人要擔負起總指揮的職責,待總指揮到場后簡要向總指揮匯報并聽從總指揮的指令
2、在整個撲救火災的過程中,其他工作要讓位于火災的撲救工作并隨時按照總指揮的指令做出反應,各個崗位出現的情況也有隨時向總指揮匯報,以便總指揮掌握情況,迅速做出正確的決定
3、當火情由本物業公司自己組織力量可以撲救時也必須向公安消防機關報案和現場取證。
4、總指揮部設在微型消防控制室或現場,總指揮由公司總經理擔任,所有命令由總指揮其下達。
5、火情發生后,所有對講機或其它通訊設備應處于待命狀態,當總指揮呼叫時,要用簡明的語言,準確報告情況。
6、實施疏散計劃時,要將業主(住戶)有秩序的的從安全通道疏散,絕對不能引起混亂,要防止不知火情危險的業主(住戶)再回到他們的居住區域,疏散時由物業管理服務部隊員(或物業服務中心的人員)負責帶路或斷后,疏散中不能停留、堵塞通道。
7、物業管理服務部、物業服務中心工作人員負責指導檢查疏散情況,檢查內容還包括:業主(住戶)房間、衛生間等公共區域是否留有未熄滅火種、煙頭和未關閉的燈,出入通道是否暢通。
☆火警的處理流程:
消防應急預案工作流程圖


公司名稱項目名稱
2022年11月1日
小微企業消防應急預案
小型企業消防應急預案
火災、觸電、化學專項應急預案
學?;馂姆揽貞鳖A案
小學消防事故應急預案
熱力公司火災爆炸事故專項應急預案
黔江區馬喇鎮人民政府2024年森林防滅…
學校消防安全突發事件應急處置預案
火災事故消防安全應急預案
火災事故應急專項應急預案
發生火災時的應急處置預案
滅火應急救援疏散預案
辦公樓消防應急演練方案
火災爆炸事故專項應急救援預案
船舶火災應急預案
配電房火災事故應急預案